WARNING:
JavaScript is turned OFF. None of the links on this concept map will
work until it is reactivated.
If you need help turning JavaScript On, click here.
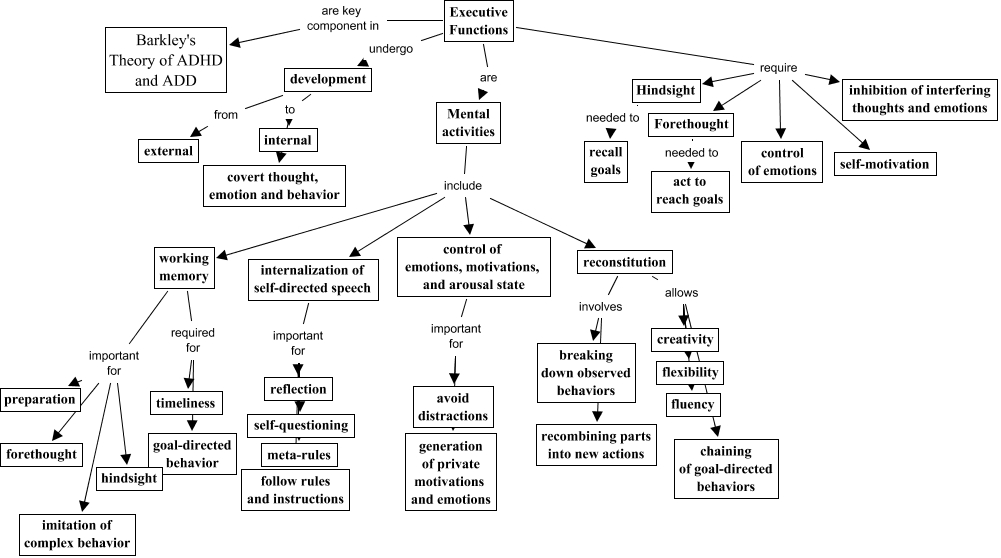
Den här kartan innehåller information om: executive functions, Executive Functions require Forethought, working memory required for goal-directed behavior, Executive Functions are Mental activities, internalization of self-directed speech important for meta-rules, Executive Functions are key component in Barkley's Theory of ADHD and ADD, Executive Functions require self-motivation, Executive Functions require control of emotions, development to covert thought, emotion and behavior, internalization of self-directed speech important for self-questioning, Mental activities include internalization of self-directed speech, working memory required for timeliness, development from external, working memory important for hindsight, reconstitution allows flexibility, control of emotions, motivations, and arousal state important for generation of private motivations and emotions, Mental activities include working memory, Executive Functions require inhibition of interfering thoughts and emotions, Forethought needed to act to reach goals, Mental activities include reconstitution, development to internal