WARNING:
JavaScript is turned OFF. None of the links on this concept map will
work until it is reactivated.
If you need help turning JavaScript On, click here.
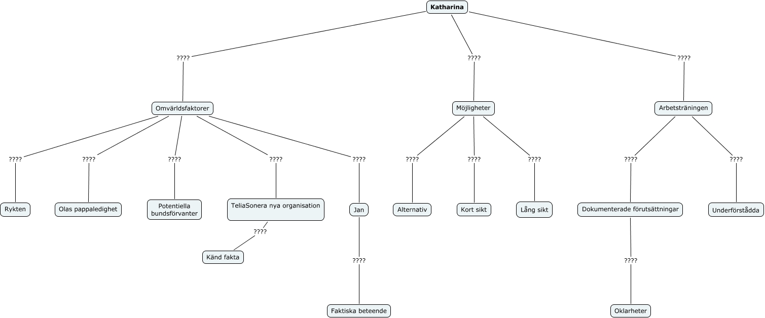
Den här kartan innehåller information om: Katharina, TeliaSonera nya organisation ???? Känd fakta, Katharina ???? Arbetsträningen, Katharina ???? Omvärldsfaktorer, Arbetsträningen ???? Dokumenterade förutsättningar, Omvärldsfaktorer ???? Potentiella bundsförvanter, Omvärldsfaktorer ???? Jan, Möjligheter ???? Kort sikt, Arbetsträningen ???? Underförstådda, Omvärldsfaktorer ???? Olas pappaledighet, Katharina ???? Möjligheter, Jan ???? Faktiska beteende, Omvärldsfaktorer ???? Rykten, Dokumenterade förutsättningar ???? Oklarheter, Möjligheter ???? Alternativ, Omvärldsfaktorer ???? TeliaSonera nya organisation, Möjligheter ???? Lång sikt