WARNING:
JavaScript is turned OFF. None of the links on this concept map will
work until it is reactivated.
If you need help turning JavaScript On, click here.
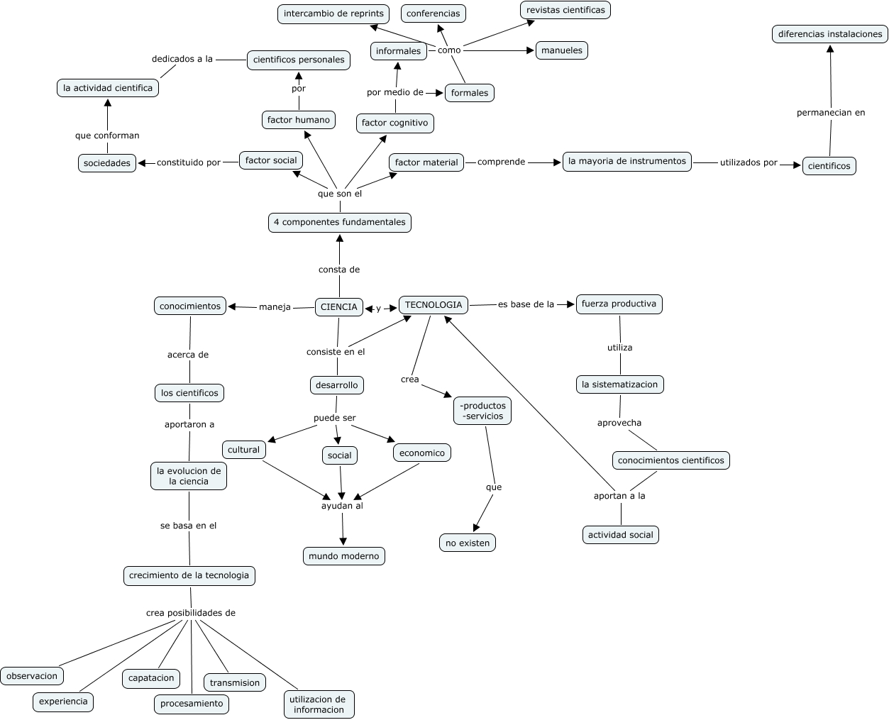
Este Cmap, tiene información relacionada con: ASLEIDY NAVISOY.cmap, desarrollo puede ser social, la evolucion de la ciencia se basa en el crecimiento de la tecnologia, CIENCIA maneja conocimientos, CIENCIA consiste en el TECNOLOGIA, -productos -servicios que no existen, TECNOLOGIA crea -productos -servicios, 4 componentes fundamentales que son el factor social, conocimientos cientificos aportan a la actividad social, 4 componentes fundamentales que son el factor material, factor cognitivo por medio de informales, factor material comprende la mayoria de instrumentos, desarrollo puede ser economico, formales como revistas cientificas, CIENCIA consiste en el desarrollo, la sistematizacion aprovecha conocimientos cientificos, cultural ayudan al mundo moderno, economico ayudan al mundo moderno, desarrollo puede ser cultural, CIENCIA consta de 4 componentes fundamentales, factor humano por cientificos personales