WARNING:
JavaScript is turned OFF. None of the links on this concept map will
work until it is reactivated.
If you need help turning JavaScript On, click here.
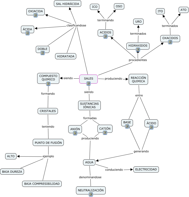
Este Cmap, tiene información relacionada con: yudy guerrero 10-C ...QUIMICA, CATIÓN produciendo AGUA, PUNTO DE FUSIÓN ejemplo ALTO, ACIDOS terminando OSO, PUNTO DE FUSIÓN ejemplo BAJA COMPRESIBILIDAD, HIDRAXIDOS terminados URO, SALES clasificandose HIDRATADA, ÁCIDO generando AGUA, SALES siendo COMPUESTO QUIMICO, SALES produciendo REACCIÓN QUIMICA, OXACIDOS terminados ITO, SUSTANCIAS IÓNICAS formadas CATIÓN, SALES clasificandose DOBLE, ANIÓN produciendo AGUA, CRISTALES teniendo PUNTO DE FUSIÓN, REACCIÓN QUIMICA entre BASE, SALES procedientes HIDRAXIDOS, SALES clasificandose SAL HIDRÁCIDA, SALES procedientes ACIDOS, PUNTO DE FUSIÓN ejemplo BAJA DUREZA, ACIDOS terminando ICO