WARNING:
JavaScript is turned OFF. None of the links on this concept map will
work until it is reactivated.
If you need help turning JavaScript On, click here.
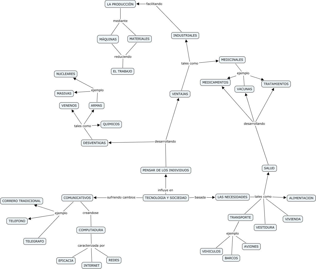
Este Cmap, tiene información relacionada con: YUDY GUERRERO ALVARDO 10 -C, TRANSPORTE ejemplo BARCOS, TECNOLOGIA Y SOCIEDAD sufriendo cambios COMUNICATIVOS, MEDICINALES ejemplo MEDICAMENTOS, COMUNICATIVOS ejemplo CORRERO TRADICIONAL, LA PRODUCCIÒN mediante MATERIALES, LAS NECESIDADES tales como SALUD, MEDICINALES ejemplo TRATAMIENTOS, SALUD desarrollando MEDICAMENTOS, TRANSPORTE ejemplo AVIONES, LAS NECESIDADES tales como VESTIDURA, COMPUTADURA caracterizada por INTERNET, INDUSTRIALES facilitando LA PRODUCCIÒN, VENTAJAS tales como INDUSTRIALES, PENSAR DE LOS INDIVIDUOS desarrollando DESVENTAJAS, LAS NECESIDADES tales como VIVIENDA, COMPUTADURA caracterizada por REDES, LAS NECESIDADES tales como ALIMENTACION, TECNOLOGIA Y SOCIEDAD basada LAS NECESIDADES, SALUD desarrollando TRATAMIENTOS, ARMAS ejemplo NUCLEARES