WARNING:
JavaScript is turned OFF. None of the links on this concept map will
work until it is reactivated.
If you need help turning JavaScript On, click here.
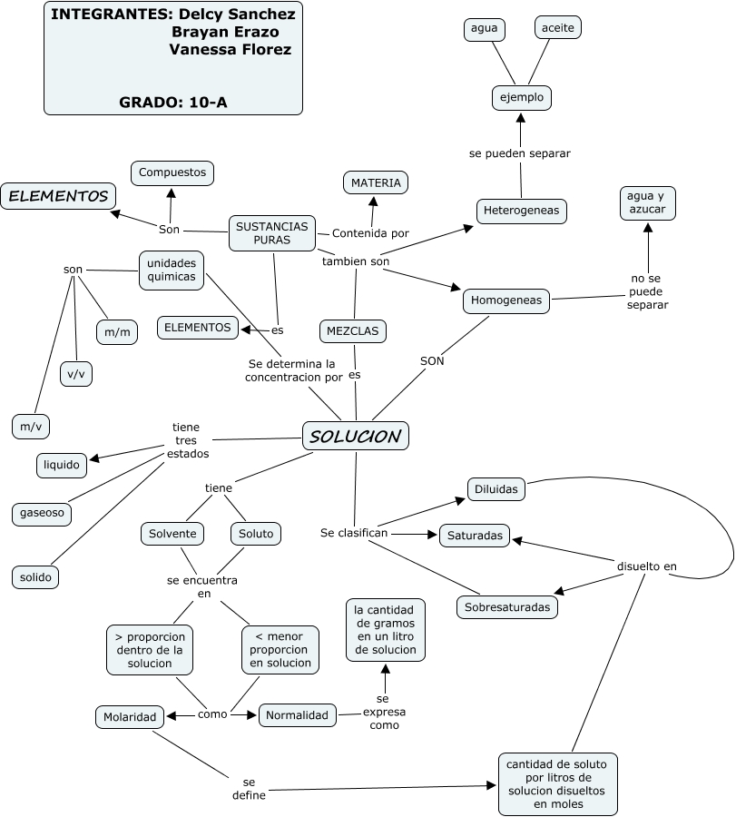
Este Cmap, tiene información relacionada con: MaTERIA, Homogeneas no se puede separar agua y azucar, Solvente se encuentra en < menor proporcion en solucion, > proporcion dentro de la solucion como Normalidad, v/v son unidades quimicas, Molaridad se define cantidad de soluto por litros de solucion disueltos en moles, SOLUCION SON Homogeneas, Diluidas disuelto en Sobresaturadas, < menor proporcion en solucion como Normalidad, MEZCLAS es SOLUCION, SOLUCION tiene tres estados liquido, Soluto se encuentra en > proporcion dentro de la solucion, SUSTANCIAS PURAS tambien son Heterogeneas, m/v son unidades quimicas, < menor proporcion en solucion como Molaridad, > proporcion dentro de la solucion como Molaridad, m/m son unidades quimicas, Soluto se encuentra en < menor proporcion en solucion, SOLUCION Se determina la concentracion por unidades quimicas, SOLUCION Se clasifican Sobresaturadas, Normalidad se expresa como la cantidad de gramos en un litro de solucion