Warning:
JavaScript is turned OFF. None of the links on this page will work until it is reactivated.
If you need help turning JavaScript On, click here.
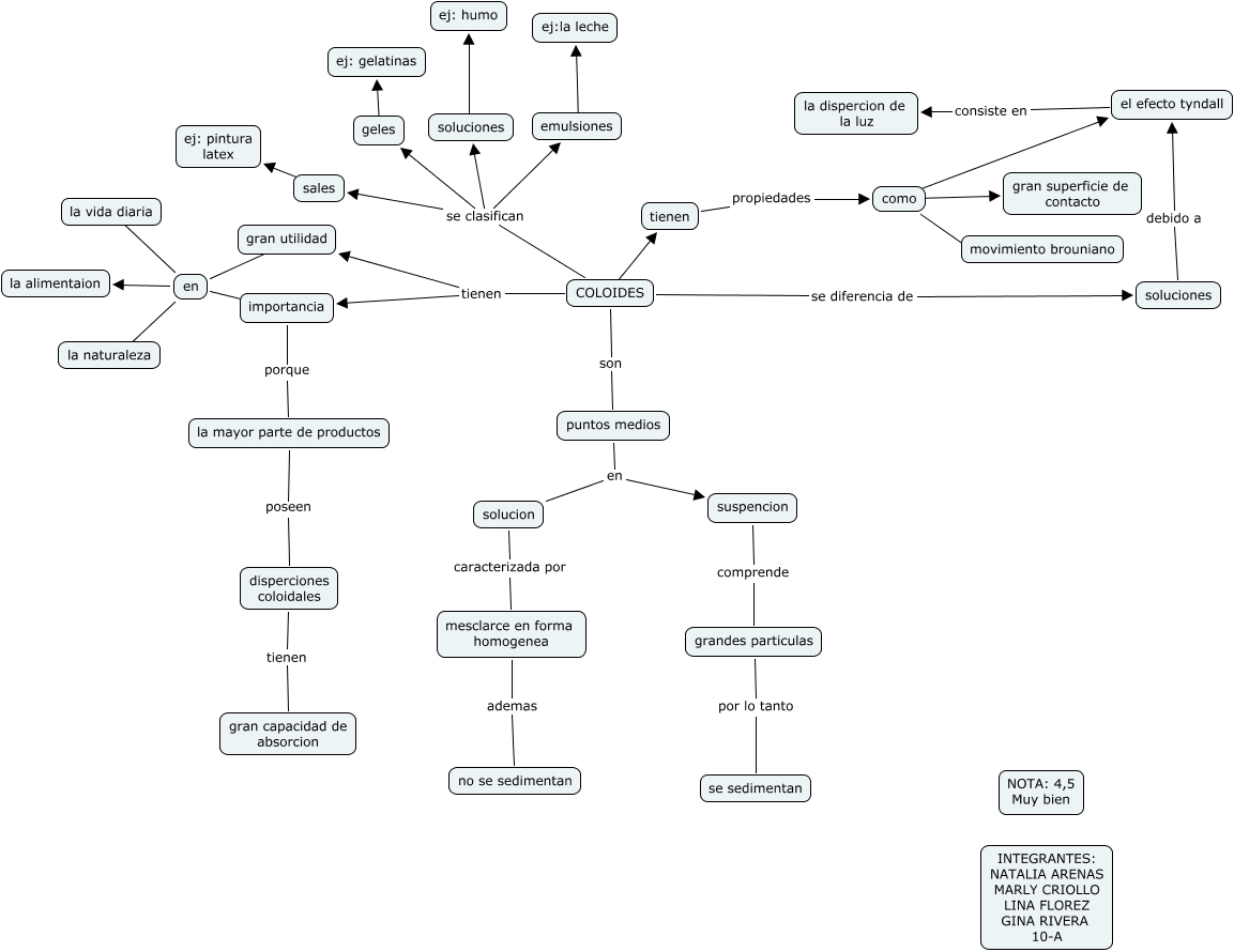
Este Cmap, tiene información relacionada con: Los coloides natalia 10°A, como ???? gran superficie de contacto, en ???? importancia, soluciones debido a el efecto tyndall, COLOIDES tienen gran utilidad, COLOIDES se clasifican geles, como ???? movimiento brouniano, disperciones coloidales tienen gran capacidad de absorcion, tienen propiedades como, la mayor parte de productos poseen disperciones coloidales, COLOIDES ???? tienen, COLOIDES se clasifican sales, sales ???? ej: pintura latex, el efecto tyndall consiste en la dispercion de la luz, en ???? la alimentaion, grandes particulas por lo tanto se sedimentan, COLOIDES se clasifican emulsiones, COLOIDES tienen importancia, COLOIDES se diferencia de soluciones, suspencion comprende grandes particulas, puntos medios en suspencion