WARNING:
JavaScript is turned OFF. None of the links on this concept map will
work until it is reactivated.
If you need help turning JavaScript On, click here.
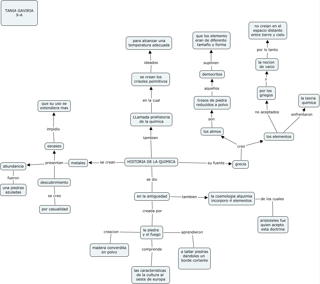
Este Cmap, tiene información relacionada con: TANIA GAVIRIA, metales presentan abundancia, HISTORIA DE LA QUIMICA se crean metales, HISTORIA DE LA QUIMICA tambien LLamada prehistoria de la quimica, trosos de piedra reducidos a polvo aquellos democritos, la piedra y el fuego comprende las caracteristicas de la cultura al oeste de europa, la piedra y el fuego creacion madera converdita en polvo, HISTORIA DE LA QUIMICA se dio en la antiguedad, descubrimiento se creo por casualidad, metales presentan descubrimiento, por los griegos y la nocion de vacio, democritos suponen que los elemento eran de diferente tamaño y forma, grecia creo los atmos, la nocion de vacio por lo tanto no creian en el espacio distante entre tierre y cielo, los elementos no aceptados por los griegos, los elementos enfrentaron la teoria quimica, metales presentan escases, la cosmologia alquimia incorporo 4 elementos de los cuales aristoteles fue quien acepto esta doctrina, grecia creo los elementos, abundancia fueron una piedras azuladas, se crean los crisoles peimitivos ideados para alcanzar una temperatura adecuada