WARNING:
JavaScript is turned OFF. None of the links on this concept map will
work until it is reactivated.
If you need help turning JavaScript On, click here.
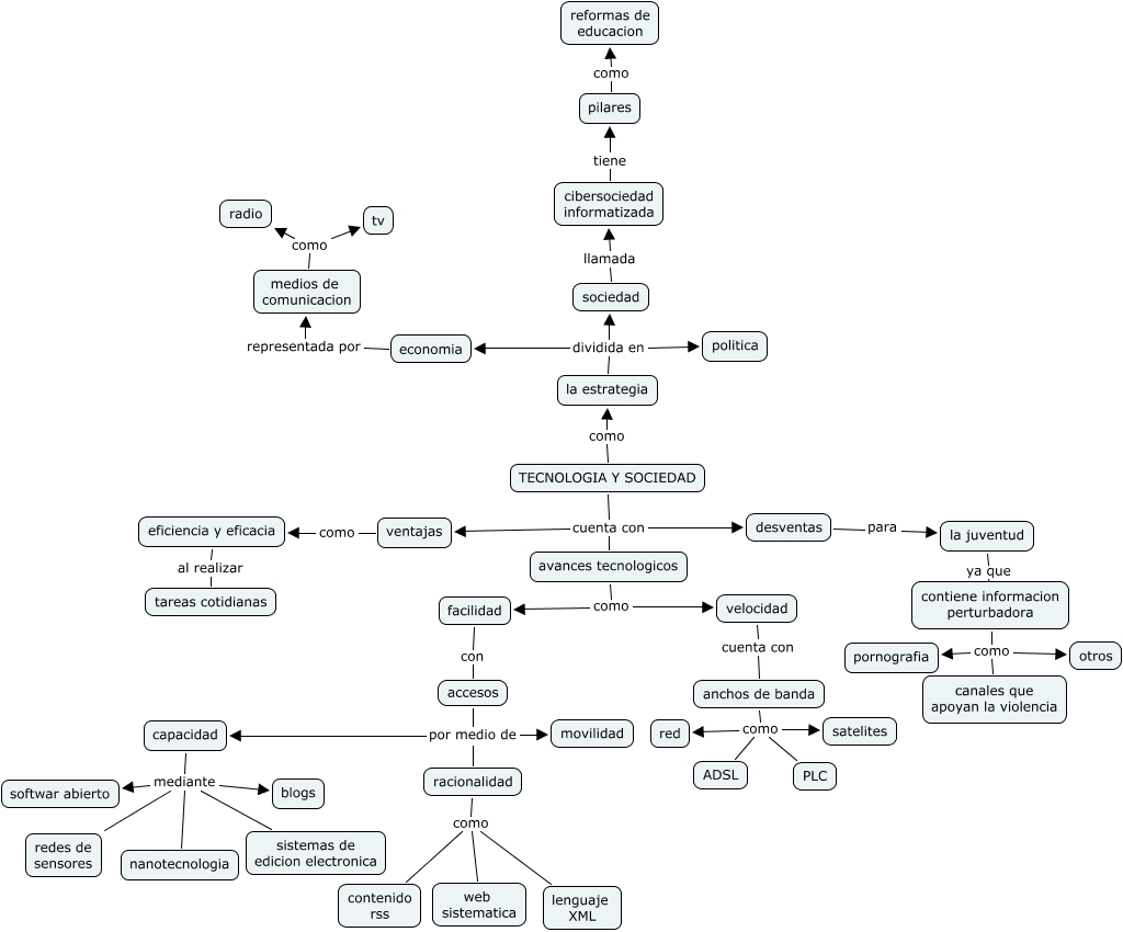
Este Cmap, tiene información relacionada con: katherine, medios de comunicacion como tv, capacidad mediante nanotecnologia, velocidad cuenta con anchos de banda, racionalidad como lenguaje XML, anchos de banda como satelites, medios de comunicacion como radio, anchos de banda como ADSL, racionalidad como web sistematica, accesos por medio de movilidad, contiene informacion perturbadora como otros, capacidad mediante blogs, TECNOLOGIA Y SOCIEDAD como la estrategia, capacidad mediante redes de sensores, avances tecnologicos como facilidad, la juventud ya que contiene informacion perturbadora, facilidad con accesos, la estrategia dividida en economia, cibersociedad informatizada tiene pilares, ventajas como eficiencia y eficacia, la estrategia dividida en politica