WARNING:
JavaScript is turned OFF. None of the links on this concept map will
work until it is reactivated.
If you need help turning JavaScript On, click here.
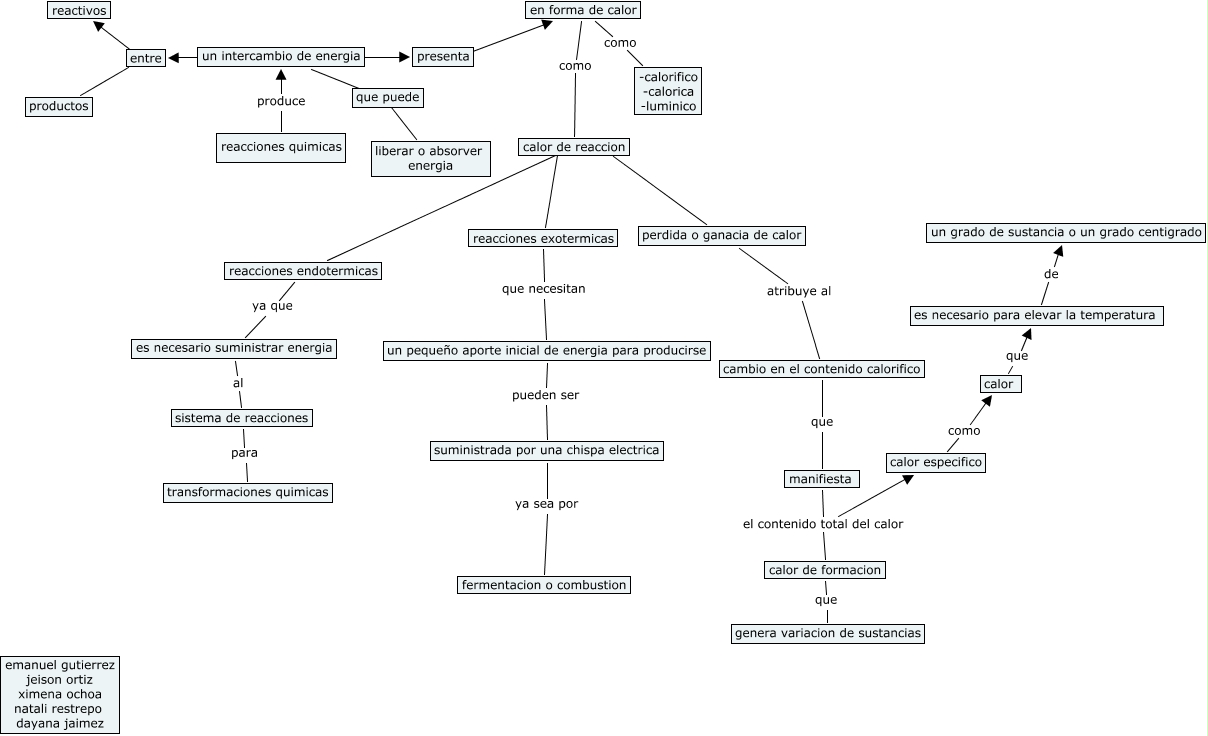
Este Cmap, tiene información relacionada con: -reacciones quimicas y energia, un pequeño aporte inicial de energia para producirse pueden ser suministrada por una chispa electrica, es necesario para elevar la temperatura de un grado de sustancia o un grado centigrado, en forma de calor como calor de reaccion, reacciones quimicas produce un intercambio de energia, reacciones endotermicas ya que es necesario suministrar energia, entre ???? productos, en forma de calor como -calorifico -calorica -luminico, perdida o ganacia de calor atribuye al cambio en el contenido calorifico, calor que es necesario para elevar la temperatura, calor de reaccion ???? perdida o ganacia de calor, calor de formacion que genera variacion de sustancias, manifiesta el contenido total del calor calor especifico, sistema de reacciones para transformaciones quimicas, calor especifico como calor, suministrada por una chispa electrica ya sea por fermentacion o combustion, que puede lo liberar o absorver energia, un intercambio de energia ???? que puede, es necesario suministrar energia al sistema de reacciones, manifiesta el contenido total del calor calor de formacion, un intercambio de energia ???? presenta