WARNING:
JavaScript is turned OFF. None of the links on this concept map will
work until it is reactivated.
If you need help turning JavaScript On, click here.
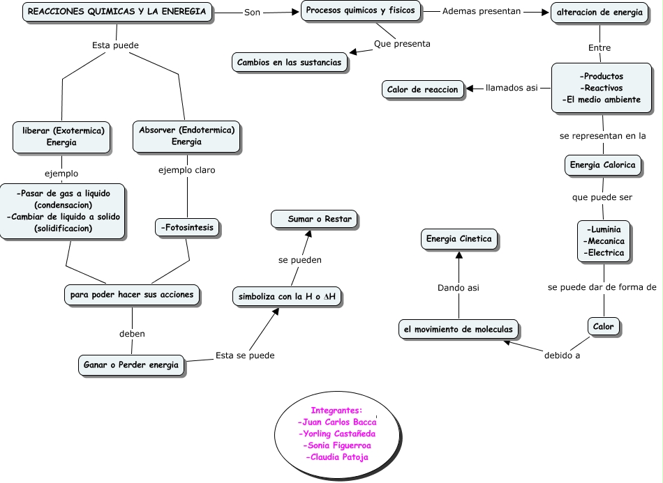
Este Cmap, tiene información relacionada con: Reacciones quimicas y la energia, Ganar o Perder energia Esta se puede simboliza con la H o ΔH, -Productos -Reactivos -El medio ambiente se representan en la Energia Calorica, para poder hacer sus acciones ???? -Pasar de gas a liquido (condensacion) -Cambiar de liquido a solido (solidificacion), el movimiento de moleculas Dando asi Energia Cinetica, -Fotosintesis ???? para poder hacer sus acciones, Procesos quimicos y fisicos Que presenta Cambios en las sustancias, -Luminia -Mecanica -Electrica se puede dar de forma de Calor, -Productos -Reactivos -El medio ambiente llamados asi Calor de reaccion, liberar (Exotermica) Energia ejemplo -Pasar de gas a liquido (condensacion) -Cambiar de liquido a solido (solidificacion), REACCIONES QUIMICAS Y LA ENEREGIA Son Procesos quimicos y fisicos, REACCIONES QUIMICAS Y LA ENEREGIA Esta puede Absorver (Endotermica) Energia, Procesos quimicos y fisicos Ademas presentan alteracion de energia, alteracion de energia Entre -Productos -Reactivos -El medio ambiente, REACCIONES QUIMICAS Y LA ENEREGIA Esta puede liberar (Exotermica) Energia, simboliza con la H o ΔH se pueden Sumar o Restar, Energia Calorica que puede ser -Luminia -Mecanica -Electrica, para poder hacer sus acciones deben Ganar o Perder energia, Absorver (Endotermica) Energia ejemplo claro -Fotosintesis, Calor debido a el movimiento de moleculas