WARNING:
JavaScript is turned OFF. None of the links on this concept map will
work until it is reactivated.
If you need help turning JavaScript On, click here.
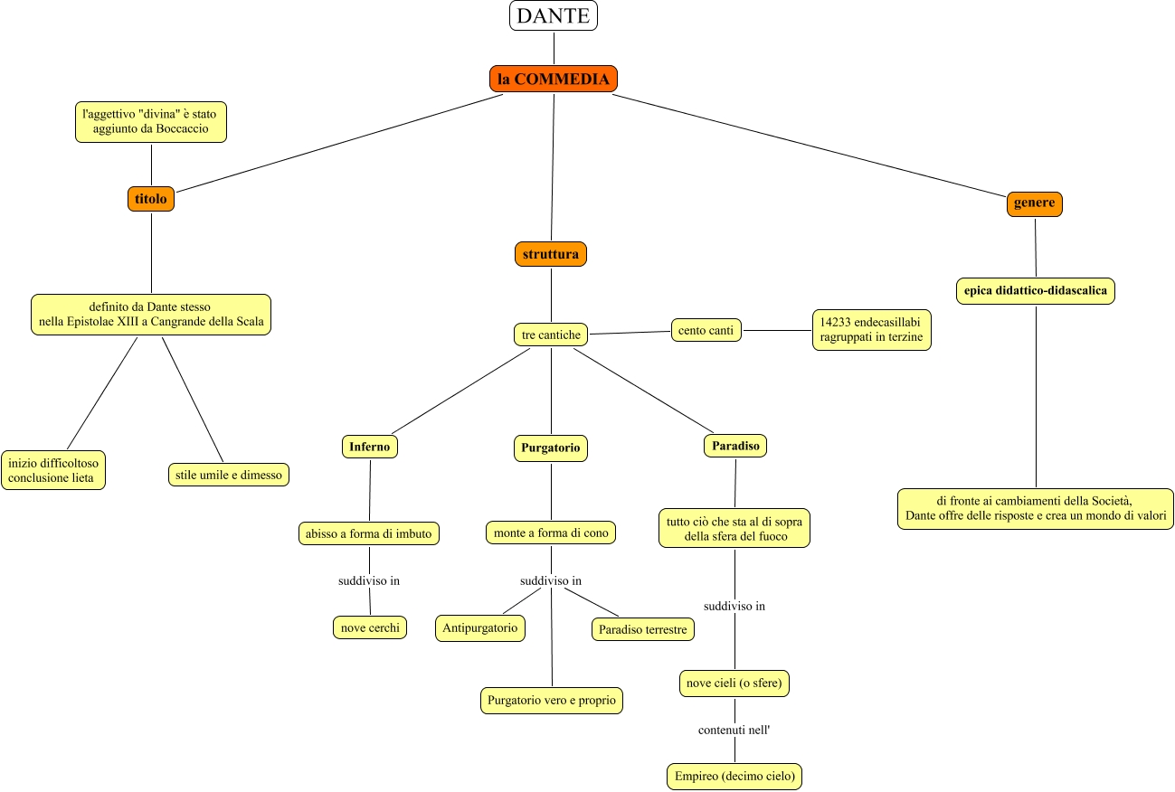
Questa Cmap, creata con IHMC CmapTools, contiene informazioni relative a: Dante commedia - Acerbis Andrea, la COMMEDIA struttura, Purgatorio monte a forma di cono, nove cieli (o sfere) contenuti nell' Empireo (decimo cielo), titolo definito da Dante stesso nella Epistolae XIII a Cangrande della Scala, tutto ciò che sta al di sopra della sfera del fuoco suddiviso in nove cieli (o sfere), struttura tre cantiche, abisso a forma di imbuto suddiviso in nove cerchi, definito da Dante stesso nella Epistolae XIII a Cangrande della Scala inizio difficoltoso conclusione lieta, Paradiso tutto ciò che sta al di sopra della sfera del fuoco, tre cantiche Purgatorio, DANTE la COMMEDIA, monte a forma di cono suddiviso in Antipurgatorio, monte a forma di cono suddiviso in Purgatorio vero e proprio, monte a forma di cono suddiviso in Paradiso terrestre, tre cantiche Paradiso, genere epica didattico-didascalica, Inferno abisso a forma di imbuto, definito da Dante stesso nella Epistolae XIII a Cangrande della Scala stile umile e dimesso, tre cantiche Inferno, la COMMEDIA genere