WARNING:
JavaScript is turned OFF. None of the links on this concept map will
work until it is reactivated.
If you need help turning JavaScript On, click here.
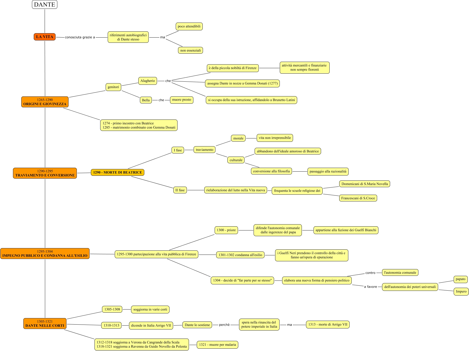
Questa Cmap, creata con IHMC CmapTools, contiene informazioni relative a: Dante vita - Acerbis Andrea, frequenta le scuole religiose dei Domenicani di S.Maria Novella, dicende in Italia Arrigo VII Dante lo sostiene, 1305-1308 soggiorna in varie corti, 1295-1300 partecipazione alla vita pubblica di Firenze 1301-1302 condanna all'esilio, 1290-1295 TRAVIAMENTO E CONVERSIONE 1295-1304 IMPEGNO PUBBLICO E CONDANNA ALL'ESILIO, difende l'autonomia comunale dalle ingerenze del papa appartiene alla fazione dei Guelfi Bianchi, morale vita non irreprensibile, culturale abbandono dell'ideale amoroso di Beatrice, II fase rielaborazione del lutto nella Vita nuova, 1290 - MORTE DI BEATRICE II fase, traviamento culturale, Bella che muore presto, 1265-1290 ORIGINI E GIOVINEZZA genitori, riferimenti autobiografici di Dante stesso ma non essenziali, genitori Bella, LA VITA 1265-1290 ORIGINI E GIOVINEZZA, 1295-1300 partecipazione alla vita pubblica di Firenze 1300 - priore, elabora una nuova forma di pensiero politico a favore dell'autonomia dei poteri universali, dell'autonomia dei poteri universali Impero, 1305-1321 DANTE NELLE CORTI 1305-1308