WARNING:
JavaScript is turned OFF. None of the links on this concept map will
work until it is reactivated.
If you need help turning JavaScript On, click here.
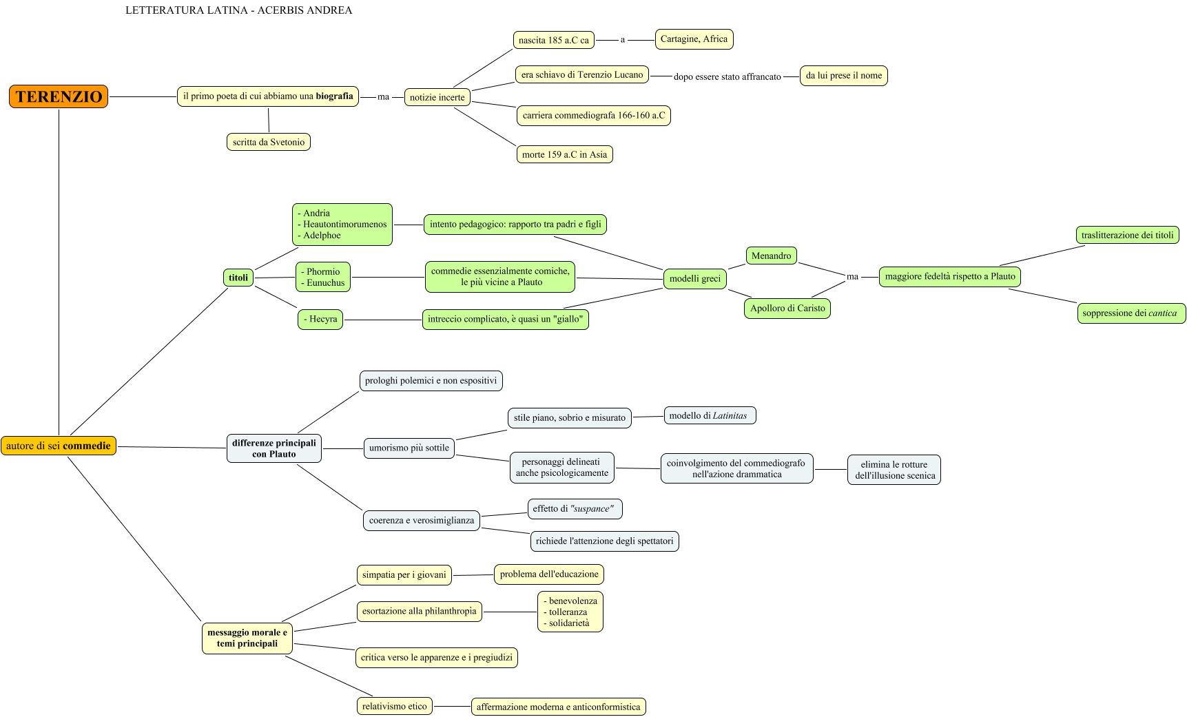
Questa Cmap, creata con IHMC CmapTools, contiene informazioni relative a: Terenzio - Acerbis Andrea, autore di sei commedie titoli, maggiore fedeltà rispetto a Plauto traslitterazione dei titoli, messaggio morale e temi principali critica verso le apparenze e i pregiudizi, coinvolgimento del commediografo nell'azione drammatica elimina le rotture dell'illusione scenica, coerenza e verosimiglianza effetto di "suspance", era schiavo di Terenzio Lucano dopo essere stato affrancato da lui prese il nome, esortazione alla philanthropìa - benevolenza - tolleranza - solidarietà, messaggio morale e temi principali relativismo etico, relativismo etico affermazione moderna e anticonformistica, titoli - Hecyra, intreccio complicato, è quasi un "giallo" modelli greci, umorismo più sottile personaggi delineati anche psicologicamente, umorismo più sottile stile piano, sobrio e misurato, notizie incerte era schiavo di Terenzio Lucano, Apolloro di Caristo ma maggiore fedeltà rispetto a Plauto, TERENZIO il primo poeta di cui abbiamo una biografia, differenze principali con Plauto prologhi polemici e non espositivi, titoli - Andria - Heautontimorumenos - Adelphoe, modelli greci Apolloro di Caristo, - Hecyra intreccio complicato, è quasi un "giallo"