WARNING:
JavaScript is turned OFF. None of the links on this concept map will
work until it is reactivated.
If you need help turning JavaScript On, click here.
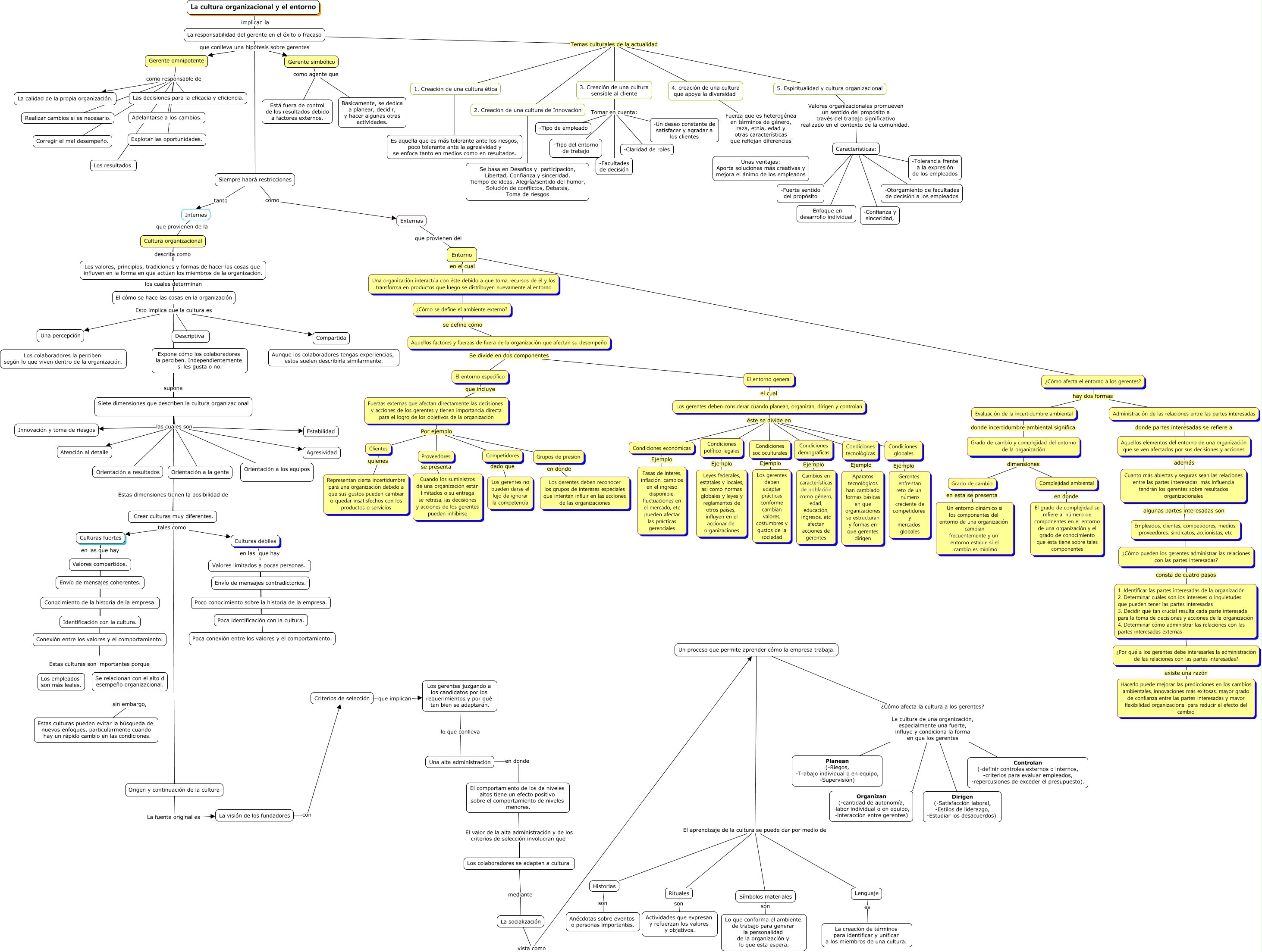
Este Cmap, tiene información relacionada con: Cultura organizacional y el entorno, Complejidad ambiental en donde El grado de complejidad se refiere al número de componentes en el entorno de una organización y el grado de conocimiento que ésta tiene sobre tales componentes, Siete dimensiones que describen la cultura organizacional Estas dimensiones tienen la posibilidad de Crear culturas muy diferentes., Cultura organizacional descrita como Los valores, principios, tradiciones y formas de hacer las cosas que influyen en la forma en que actúan los miembros de la organización., Aquellos elementos del entorno de una organización que se ven afectados por sus decisiones y acciones además Cuanto más abiertas y seguras sean las relaciones entre las partes interesadas, más influencia tendrán los gerentes sobre resultados organizacionales, Crear culturas muy diferentes. tales como Culturas fuertes, Gerente simbólico como agente que Está fuera de control de los resultados debido a factores externos., Condiciones económicas Ejemplo Tasas de interés, inflación, cambios en el ingreso disponible, fluctuaciones en el mercado, etc pueden afectar las prácticas gerenciales, Fuerzas externas que afectan directamente las decisiones y acciones de los gerentes y tienen importancia directa para el logro de los objetivos de la organización Por ejemplo Proveedores, Condiciones globales Ejemplo Gerentes enfrentan reto de un número creciente de competidores y mercados globales, Características: ???? -Confianza y sinceridad,, Culturas fuertes Estas culturas son importantes porque Los empleados son más leales., Aquellos factores y fuerzas de fuera de la organización que afectan su desempeño Se divide en dos componentes El entorno general, La responsabilidad del gerente en el éxito o fracaso que conlleva una hipótesis sobre gerentes Gerente omnipotente, Culturas fuertes en las que hay Envío de mensajes coherentes., Grado de cambio y complejidad del entorno de la organización dimensiones Grado de cambio, Los valores, principios, tradiciones y formas de hacer las cosas que influyen en la forma en que actúan los miembros de la organización. los cuales determinan El cómo se hace las cosas en la organización, Un proceso que permite aprender cómo la empresa trabaja. ¿Cómo afecta la cultura a los gerentes? La cultura de una organización, especialmente una fuerte, influye y condiciona la forma en que los gerentes Organizan (-cantidad de autonomía, -labor individual o en equipo, -interacción entre gerentes), 4. creación de una cultura que apoya la diversidad Fuerza que es heterogénea en términos de género, raza, etnia, edad y otras características que reflejan diferencias Unas ventajas: Aporta soluciones más creativas y mejora el ánimo de los empleados, 2. Creación de una cultura de Innovación ???? Se basa en Desafíos y participación, Libertad, Confianza y sinceridad, Tiempo de ideas, Alegría/sentido del humor, Solución de conflictos, Debates, Toma de riesgos, Un proceso que permite aprender cómo la empresa trabaja. El aprendizaje de la cultura se puede dar por medio de Símbolos materiales