Warning:
JavaScript is turned OFF. None of the links on this page will work until it is reactivated.
If you need help turning JavaScript On, click here.
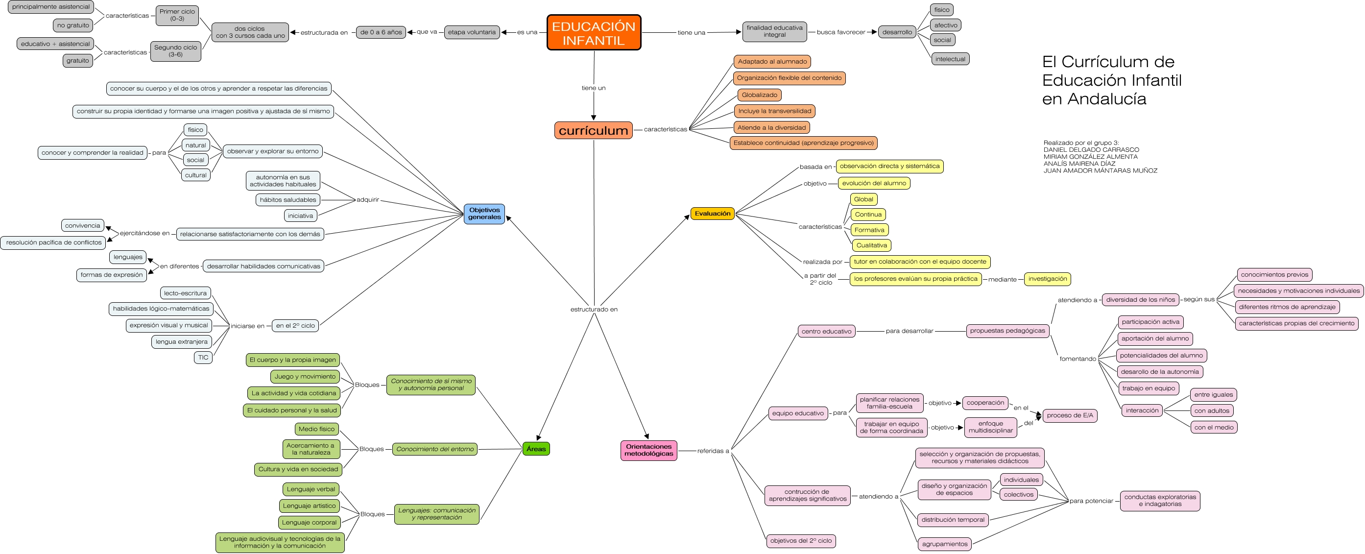
Este Cmap, tiene información relacionada con: Sin Título, diversidad de los niños según sus características propias del crecimiento, en el 2º ciclo Objetivos generales, Objetivos generales relacionarse satisfactoriamente con los demás, relacionarse satisfactoriamente con los demás ejercitándose en resolución pacífica de conflictos, Lenguajes: comunicación y representación Bloques Lenguaje corporal, distribución temporal para potenciar conductas exploratorias e indagatorias, Áreas Lenguajes: comunicación y representación, EDUCACIÓN INFANTIL es una etapa voluntaria, Conocimiento del entorno Bloques Medio físico, autonomía en sus actividades habituales adquirir Objetivos generales, Evaluación basada en observación directa y sistemática, finalidad educativa integral busca favorecer desarrollo, iniciativa adquirir hábitos saludables, contrucción de aprendizajes significativos atendiendo a agrupamientos, dos ciclos con 3 cursos cada uno Segundo ciclo (3-6), propuestas pedagógicas atendiendo a diversidad de los niños, EDUCACIÓN INFANTIL tiene un currículum, habilidades lógico-matemáticas iniciarse en TIC, construir su propia identidad y formarse una imagen positiva y ajustada de sí mismo Objetivos generales, desarrollo intelectual