Warning:
JavaScript is turned OFF. None of the links on this page will work until it is reactivated.
If you need help turning JavaScript On, click here.
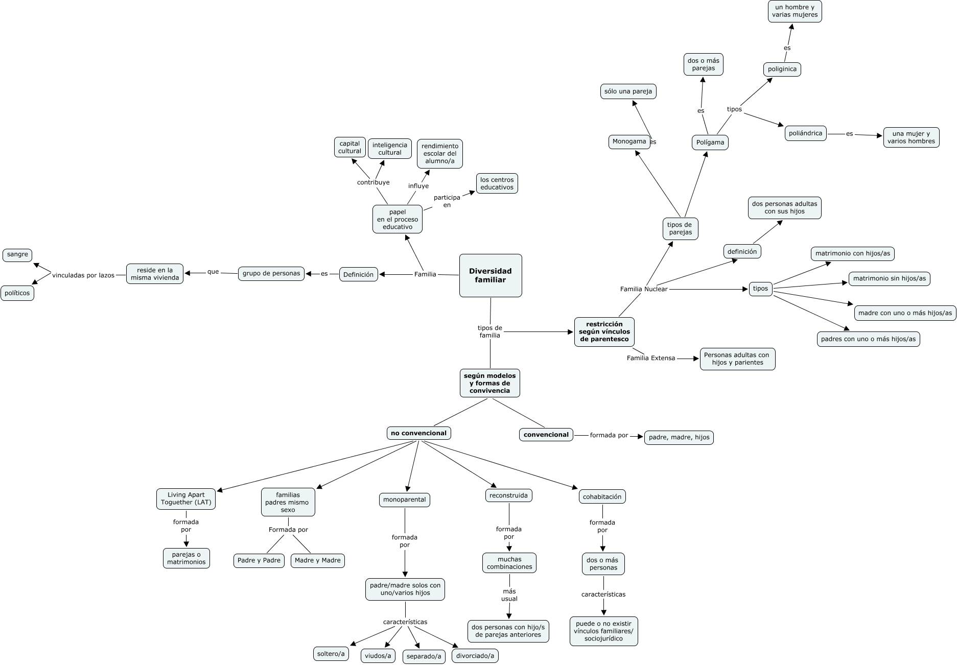
Este Cmap, tiene información relacionada con: analisis1, convencional formada por padre, madre, hijos, muchas combinaciones más usual dos personas con hijo/s de parejas anteriores, según modelos y formas de convivencia no convencional, padre/madre solos con uno/varios hijos características soltero/a, dos o más personas características puede o no existir vínculos familiares/ sociojurídico, Definición es grupo de personas, grupo de personas que reside en la misma vivienda, familias padres mismo sexo Formada por Padre y Padre, cohabitación formada por dos o más personas, Living Apart Toguether (LAT) formada por parejas o matrimonios, reside en la misma vivienda vinculadas por lazos sangre, restricción según vínculos de parentesco Familia Nuclear tipos de parejas, no convencional monoparental, Diversidad familiar tipos de familia restricción según vínculos de parentesco, poliándrica es una mujer y varios hombres, Polígama es dos o más parejas, Diversidad familiar tipos de familia según modelos y formas de convivencia, no convencional Living Apart Toguether (LAT), tipos matrimonio sin hijos/as, padre/madre solos con uno/varios hijos características viudos/a