WARNING:
JavaScript is turned OFF. None of the links on this concept map will
work until it is reactivated.
If you need help turning JavaScript On, click here.
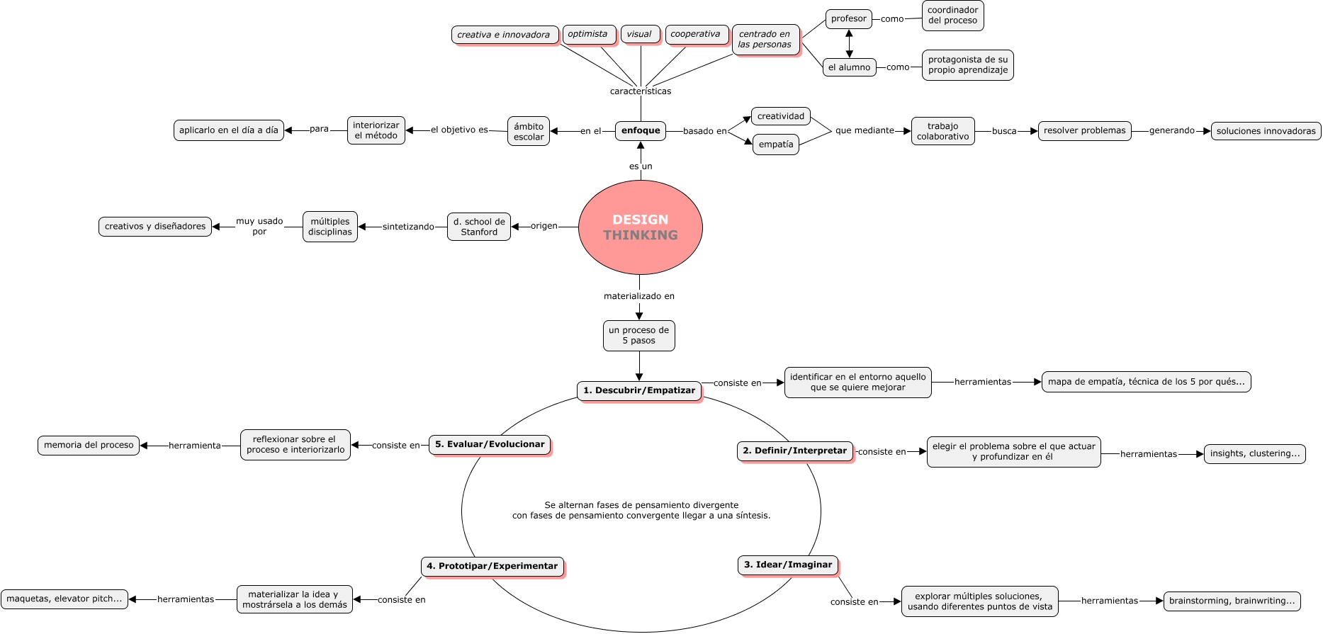
Este Cmap, tiene información relacionada con: el nuevo cmap de Design Thinking, DESIGN THINKING es un enfoque, enfoque características cooperativa, elegir el problema sobre el que actuar y profundizar en él herramientas insights, clustering..., 3. Idear/Imaginar consiste en explorar múltiples soluciones, usando diferentes puntos de vista, DESIGN THINKING materializado en un proceso de 5 pasos, d. school de Stanford sintetizando múltiples disciplinas, enfoque basado en empatía, el alumno profesor, materializar la idea y mostrársela a los demás herramientas maquetas, elevator pitch..., trabajo colaborativo busca resolver problemas, profesor como coordinador del proceso, reflexionar sobre el proceso e interiorizarlo herramienta memoria del proceso, 5. Evaluar/Evolucionar consiste en reflexionar sobre el proceso e interiorizarlo, enfoque características optimista, un proceso de 5 pasos 1. Descubrir/Empatizar, enfoque en el ámbito escolar, enfoque características visual, el alumno centrado en las personas, 1. Descubrir/Empatizar consiste en identificar en el entorno aquello que se quiere mejorar, enfoque características creativa e innovadora