Warning:
JavaScript is turned OFF. None of the links on this page will work until it is reactivated.
If you need help turning JavaScript On, click here.
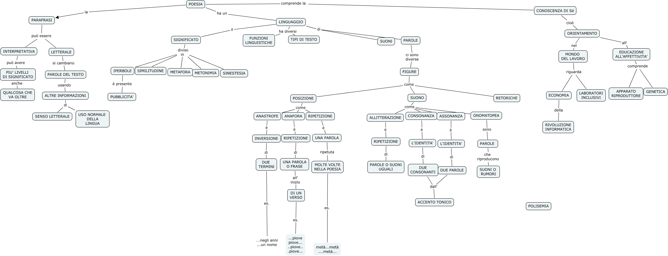
Questa Cmap, creata con IHMC CmapTools, contiene informazioni relative a: POESIA-PIU-PIU-WEJI-DEBI, INTERPRETATIVA può avere PIU' LIVELLI DI SIGNIFICATO, CONOSCENZA DI Sé cioè ORIENTAMENTO, DUE CONSONANTI dall' ACCENTO TONICO, RIPETIZIONE di UNA PAROLA O FRASE, PAROLE ci sono diverse FIGURE, LINGUAGGIO il SIGNIFICATO, POESIA la PARAFRASI, UNA PAROLA O FRASE all' inizio DI UN VERSO, POSIZIONE come RIPETIZIONE, SIGNIFICATO diviso in SINESTESIA, RIPETIZIONE è UNA PAROLA, PIU' LIVELLI DI SIGNIFICATO anche QUALCOSA CHE VA OLTRE, MONDO DEL LAVORO riguarda ECONOMIA, L'IDENTITA' di DUE PAROLE, DUE TERMINI es. ...negli anni ...un nome, EDUCAZIONE ALL'AFFETTIVITA' comprende APPARATO RIPRODUTTORE, ALTRE INFORMAZIONI di USO NORMALE DELLA LINGUA, IPERBOLE è presente PUBBLICITA', SUONO come ONOMATOPEA, EDUCAZIONE ALL'AFFETTIVITA' comprende GENETICA