Warning:
JavaScript is turned OFF. None of the links on this page will work until it is reactivated.
If you need help turning JavaScript On, click here.
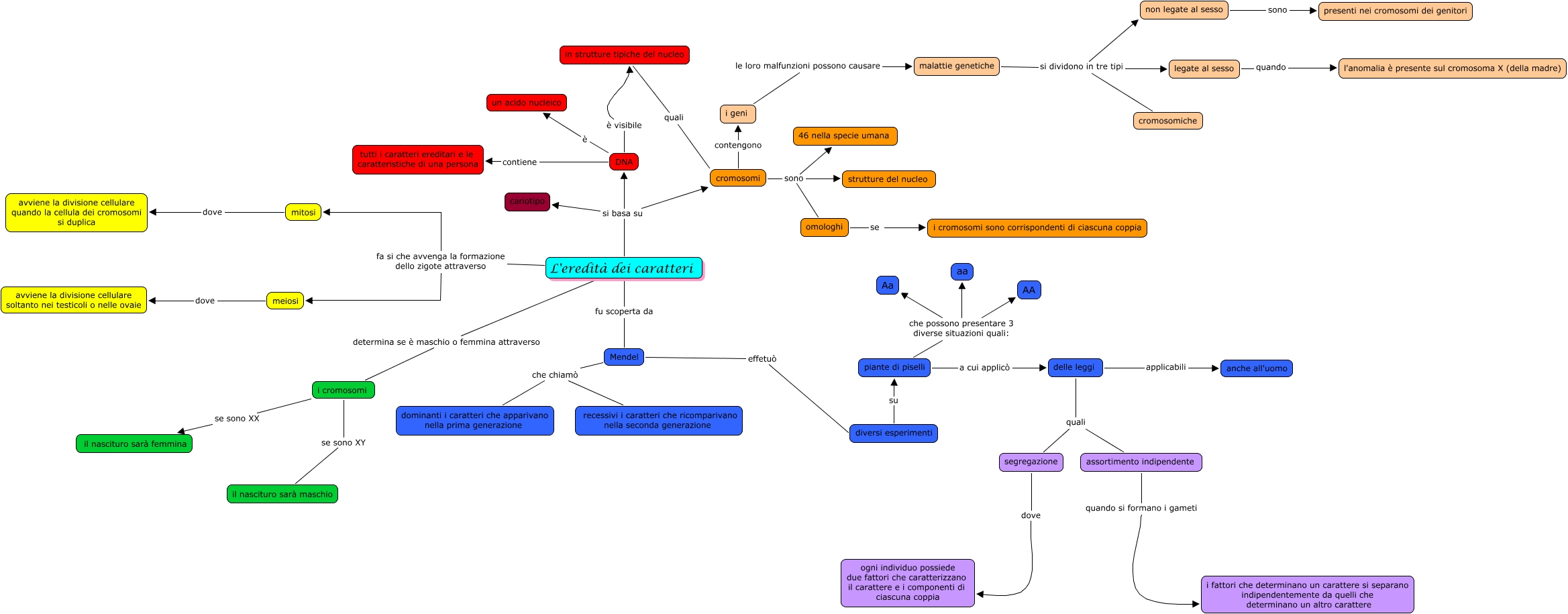
Questa Mappa Concettuale ha informazioni correlate a: Index, delle leggi applicabili anche all'uomo, Mendel effetuò diversi esperimenti, L'eredità dei caratteri fu scoperta da Mendel, i geni le loro malfunzioni possono causare malattie genetiche, non legate al sesso sono presenti nei cromosomi dei genitori, meiosi dove avviene la divisione cellulare soltanto nei testicoli o nelle ovaie, delle leggi quali assortimento indipendente, L'eredità dei caratteri fa si che avvenga la formazione dello zigote attraverso meiosi, assortimento indipendente quando si formano i gameti i fattori che determinano un carattere si separano indipendentemente da quelli che determinano un altro carattere, L'eredità dei caratteri fa si che avvenga la formazione dello zigote attraverso mitosi, piante di piselli che possono presentare 3 diverse situazioni quali: AA, i cromosomi se sono XX il nascituro sarà femmina, L'eredità dei caratteri si basa su cromosomi, legate al sesso quando l'anomalia è presente sul cromosoma X (della madre), L'eredità dei caratteri si basa su DNA, malattie genetiche si dividono in tre tipi non legate al sesso, piante di piselli a cui applicò delle leggi, L'eredità dei caratteri si basa su cariotipo, Mendel che chiamò dominanti i caratteri che apparivano nella prima generazione, malattie genetiche si dividono in tre tipi legate al sesso