Warning:
JavaScript is turned OFF. None of the links on this page will work until it is reactivated.
If you need help turning JavaScript On, click here.
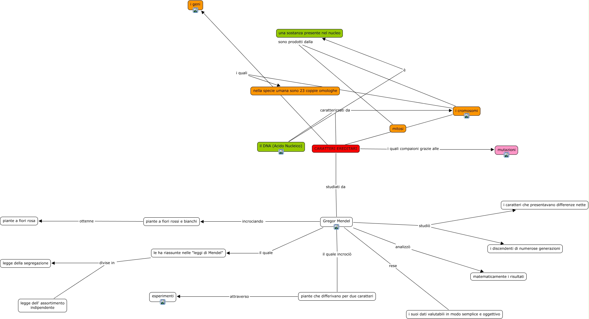
Questa Mappa Concettuale ha informazioni correlate a: Indice, i cromosomi i quali nella specie umana sono 23 coppie omologhe, le ha riassunte nelle "leggi di Mendel" divise in legge della segregazione, il DNA (Acido Nucleico) è una sostanza presente nel nucleo, CARATTERI EREDITARI i quali compaioni grazie alle mutazioni, piante che differivano per due caratteri attraverso esperimenti, CARATTERI EREDITARI caratterizzati da i cromosomi, Gregor Mendel il quale incrociò piante che differivano per due caratteri, i cromosomi sono prodotti dalla mitosi, CARATTERI EREDITARI caratterizzati da il DNA (Acido Nucleico), Gregor Mendel incrociando piante a fiori rossi e bianchi, Gregor Mendel rese i suoi dati valutabili in modo semplice e oggettivo, Gregor Mendel il quale le ha riassunte nelle "leggi di Mendel", Gregor Mendel studiò i caratteri che presentavano differenze nette, CARATTERI EREDITARI studiati da Gregor Mendel, piante a fiori rossi e bianchi ottenne piante a fiori rosa, le ha riassunte nelle "leggi di Mendel" divise in legge dell' assortimento indipendente, Gregor Mendel studiò i discendenti di numerose generazioni, Gregor Mendel analizzò matematicamente i risultati, i cromosomi portano i geni