Warning:
JavaScript is turned OFF. None of the links on this page will work until it is reactivated.
If you need help turning JavaScript On, click here.
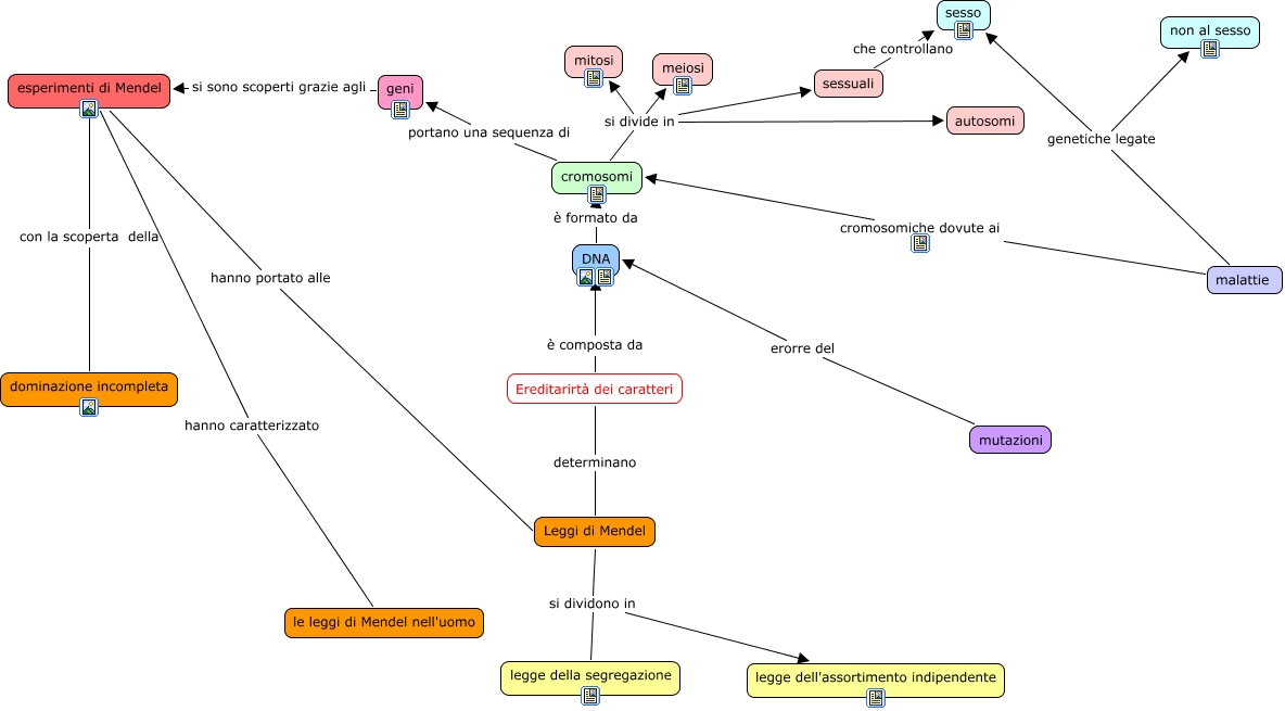
Questa Mappa Concettuale ha informazioni correlate a: Index, esperimenti di Mendel hanno caratterizzato le leggi di Mendel nell'uomo, cromosomi si divide in meiosi, Leggi di Mendel si dividono in legge dell'assortimento indipendente, mutazioni erorre del DNA, DNA è formato da cromosomi, cromosomi si divide in mitosi, cromosomi portano una sequenza di geni, Ereditarirtà dei caratteri determinano Leggi di Mendel, Ereditarirtà dei caratteri è composta da DNA, malattie genetiche legate sesso, geni si sono scoperti grazie agli esperimenti di Mendel, cromosomi si divide in sessuali, Leggi di Mendel si dividono in legge della segregazione, cromosomi si divide in autosomi, malattie genetiche legate non al sesso, esperimenti di Mendel con la scoperta della dominazione incompleta, esperimenti di Mendel hanno portato alle Leggi di Mendel, sessuali che controllano sesso, malattie cromosomiche dovute ai cromosomi