Warning:
JavaScript is turned OFF. None of the links on this page will work until it is reactivated.
If you need help turning JavaScript On, click here.
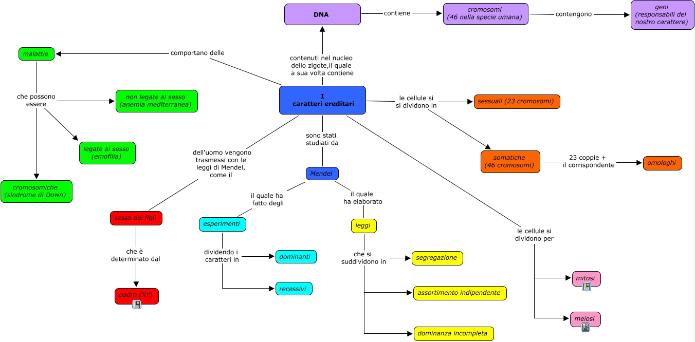
Questa Mappa Concettuale ha informazioni correlate a: home, leggi che si suddividono in assortimento indipendente, Mendel il quale ha elaborato leggi, esperimenti dividendo i caratteri in recessivi, I caratteri ereditari le cellule si dividono per mitosi, I caratteri ereditari le cellule si si dividono in somatiche (46 cromosomi), esperimenti dividendo i caratteri in dominanti, I caratteri ereditari sono stati studiati da Mendel, I caratteri ereditari le cellule si dividono per meiosi, I caratteri ereditari dell'uomo vengono trasmessi con le leggi di Mendel, come il sesso dei figli, Mendel il quale ha fatto degli esperimenti, cromosomi (46 nella specie umana) contengono geni (responsabili del nostro carattere), leggi che si suddividono in segregazione, malattie che possono essere legate al sesso (emofilia), I caratteri ereditari contenuti nel nucleo dello zigote,il quale a sua volta contiene DNA, leggi che si suddividono in dominanza incompleta, malattie che possono essere cromosomiche (sindrome di Down), somatiche (46 cromosomi) 23 coppie + il corrispondente omologhi, sesso dei figli che è determinato dal padre (XY), I caratteri ereditari le cellule si si dividono in sessuali (23 cromosomi), I caratteri ereditari comportano delle malattie