Warning:
JavaScript is turned OFF. None of the links on this page will work until it is reactivated.
If you need help turning JavaScript On, click here.
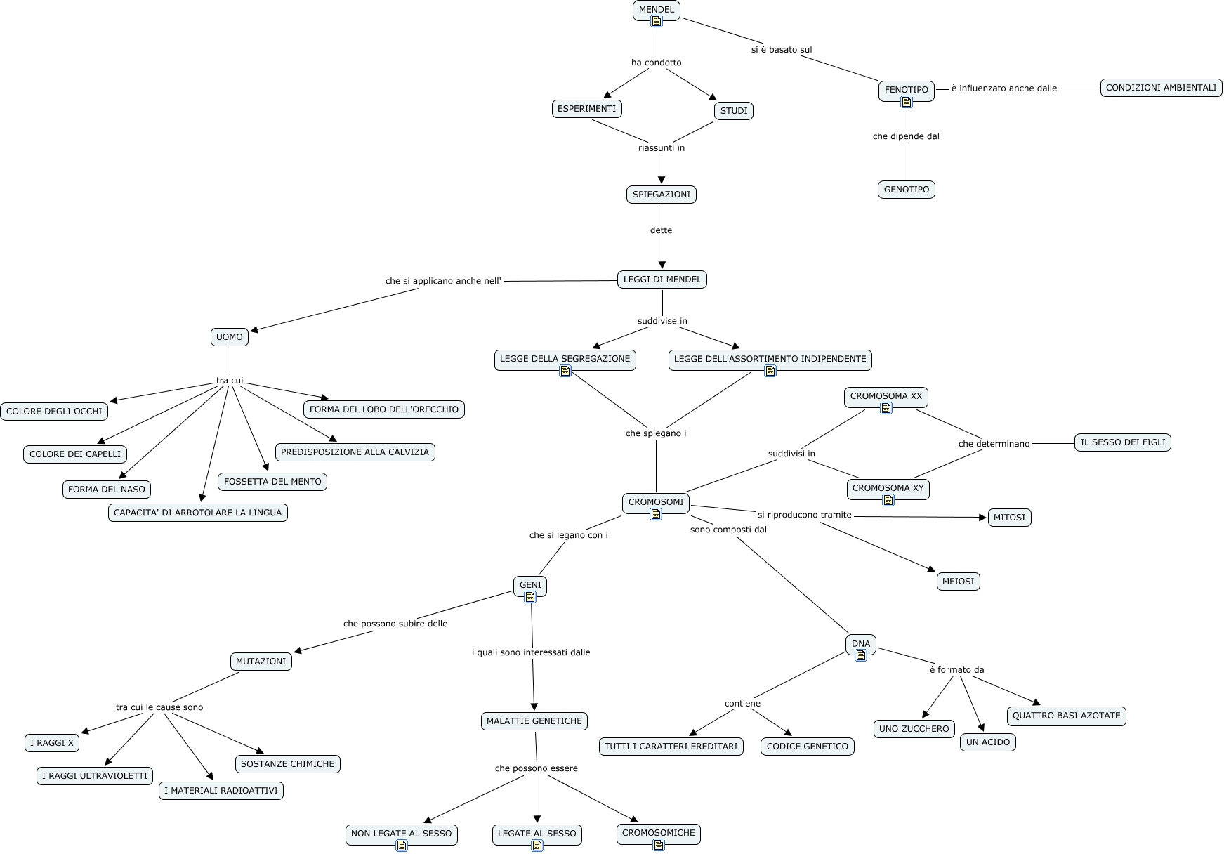
Questa Mappa Concettuale ha informazioni correlate a: index, FENOTIPO che dipende dal GENOTIPO, GENI che possono subire delle MUTAZIONI, MALATTIE GENETICHE che possono essere NON LEGATE AL SESSO, DNA contiene TUTTI I CARATTERI EREDITARI, LEGGI DI MENDEL suddivise in LEGGE DELL'ASSORTIMENTO INDIPENDENTE, MENDEL si è basato sul FENOTIPO, MENDEL ha condotto STUDI, CROMOSOMI suddivisi in CROMOSOMA XX, DNA contiene CODICE GENETICO, CROMOSOMI che spiegano i LEGGE DELL'ASSORTIMENTO INDIPENDENTE, MUTAZIONI tra cui le cause sono I RAGGI X, CROMOSOMI si riproducono tramite MEIOSI, LEGGI DI MENDEL suddivise in LEGGE DELLA SEGREGAZIONE, UOMO tra cui COLORE DEI CAPELLI, UOMO tra cui FOSSETTA DEL MENTO, GENI i quali sono interessati dalle MALATTIE GENETICHE, ESPERIMENTI riassunti in SPIEGAZIONI, UOMO tra cui COLORE DEGLI OCCHI, MALATTIE GENETICHE che possono essere LEGATE AL SESSO, CROMOSOMI suddivisi in CROMOSOMA XY