Warning:
JavaScript is turned OFF. None of the links on this page will work until it is reactivated.
If you need help turning JavaScript On, click here.
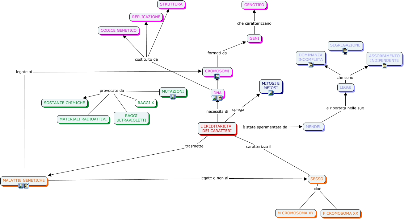
Questa Mappa Concettuale ha informazioni correlate a: Index, L'EREDITARIETA' DEI CARATTERI necessita di DNA, MENDEL e riportata nelle sue LEGGI, MUTAZIONI provocate da RAGGI X, MALATTIE GENETICHE legate o non al SESSO, L'EREDITARIETA' DEI CARATTERI trasmette MALATTIE GENETICHE, MALATTIE GENETICHE legate ai CROMOSOMI, SESSO cioè M CROMOSOMA XY, DNA costituito da REPLICAZIONE, LEGGI che sono DOMINANZA INCOMPLETA, MUTAZIONI provocate da MATERIALI RADIOATTIVI, L'EREDITARIETA' DEI CARATTERI caratterizza il SESSO, CROMOSOMI formati da GENI, DNA costituito da STRUTTURA, LEGGI che sono ASSORBIMENTO INDIPENDENTE, L'EREDITARIETA' DEI CARATTERI è stata sperimentata da MENDEL, L'EREDITARIETA' DEI CARATTERI necessita di CROMOSOMI, GENI che caratterizzano GENOTIPO, LEGGI che sono SEGREGAZIONE, MUTAZIONI provocate da RAGGI ULTRAVIOLETTI, SESSO cioè F CROMOSOMA XX