Warning:
JavaScript is turned OFF. None of the links on this page will work until it is reactivated.
If you need help turning JavaScript On, click here.
The Concept Map you are trying to access has information related to:
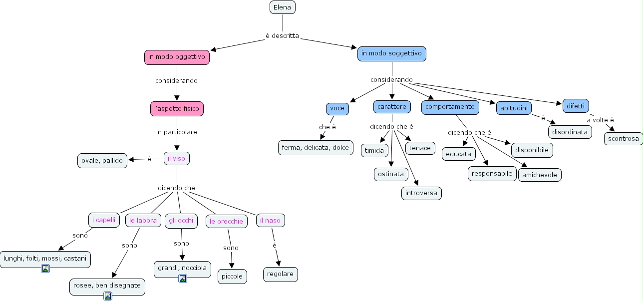
carattere dicendo che � timida, carattere dicendo che � ostinata, carattere dicendo che � introversa, carattere dicendo che � tenace, l'aspetto fisico in particolare il viso, in modo oggettivo considerando l'aspetto fisico, il naso � regolare, il viso � ovale, pallido, le labbra sono rosee, ben disegnate, abitudini � disordinata, le orecchie sono piccole, voce che � ferma, delicata, dolce, gli occhi sono grandi, nocciola, Elena � descritta in modo oggettivo, Elena � descritta in modo soggettivo, in modo soggettivo considerando carattere, in modo soggettivo considerando comportamento, in modo soggettivo considerando abitudini, in modo soggettivo considerando difetti, in modo soggettivo considerando voce, i capelli sono lunghi, folti, mossi, castani, il viso dicendo che le labbra, il viso dicendo che i capelli, il viso dicendo che gli occhi, il viso dicendo che le orecchie, il viso dicendo che il naso, comportamento dicendo che � amichevole, comportamento dicendo che � disponibile, comportamento dicendo che � educata, comportamento dicendo che � responsabile, difetti a volte � scontrosa