Warning:
JavaScript is turned OFF. None of the links on this page will work until it is reactivated.
If you need help turning JavaScript On, click here.
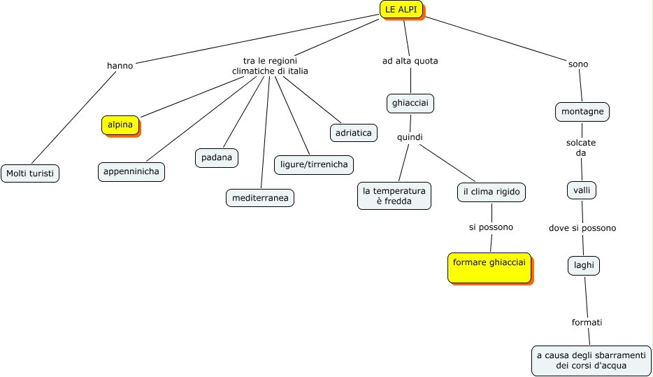
Questa Cmap, creata con IHMC CmapTools, contiene informazioni relative a: paesaggio alpinogd_vc, ghiacciai quindi la temperatura è fredda, montagne solcate da valli, LE ALPI tra le regioni climatiche di italia ligure/tirrenicha, LE ALPI ad alta quota ghiacciai, LE ALPI tra le regioni climatiche di italia mediterranea, LE ALPI tra le regioni climatiche di italia padana, valli dove si possono laghi, LE ALPI sono montagne, LE ALPI tra le regioni climatiche di italia adriatica, LE ALPI tra le regioni climatiche di italia appenninicha, laghi formati a causa degli sbarramenti dei corsi d'acqua, LE ALPI hanno Molti turisti, il clima rigido si possono formare ghiacciai, ghiacciai quindi il clima rigido, LE ALPI tra le regioni climatiche di italia alpina