Warning:
JavaScript is turned OFF. None of the links on this page will work until it is reactivated.
If you need help turning JavaScript On, click here.
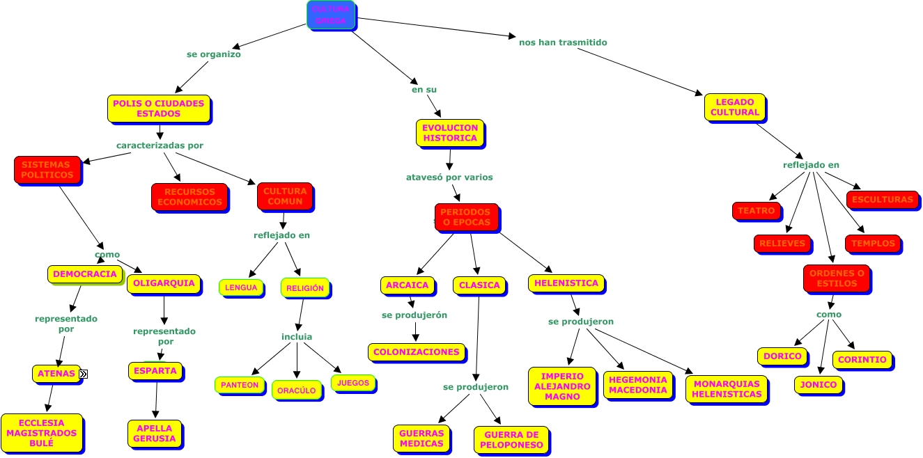
Este Cmap, tiene información relacionada con: CULTURA GRIEGA, ORDENES O ESTILOS como CORINTIO, ORDENES O ESTILOS como DORICO, CULTURA GRIEGA nos han trasmitido LEGADO CULTURAL, CULTURA COMUN reflejado en LENGUA, LEGADO CULTURAL reflejado en ORDENES O ESTILOS, PERIODOS O EPOCAS seprodujerón ARCAICA, HELENISTICA se produjeron MONARQUIAS HELENISTICAS, CULTURA GRIEGA se organizo POLIS O CIUDADES ESTADOS, ORDENES O ESTILOS como JONICO, SISTEMAS POLITICOS como OLIGARQUIA, HELENISTICA se produjeron IMPERIO ALEJANDRO MAGNO, CULTURA GRIEGA en su EVOLUCION HISTORICA, OLIGARQUIA representado por ESPARTA, CLASICA se produjeron GUERRA DE PELOPONESO, RELIGIÓN incluia JUEGOS, LEGADO CULTURAL reflejado en RELIEVES, LEGADO CULTURAL reflejado en ESCULTURAS, CULTURA COMUN reflejado en RELIGIÓN, LEGADO CULTURAL reflejado en TEMPLOS, RELIGIÓN incluia ORACÚLO