WARNING:
JavaScript is turned OFF. None of the links on this concept map will
work until it is reactivated.
If you need help turning JavaScript On, click here.
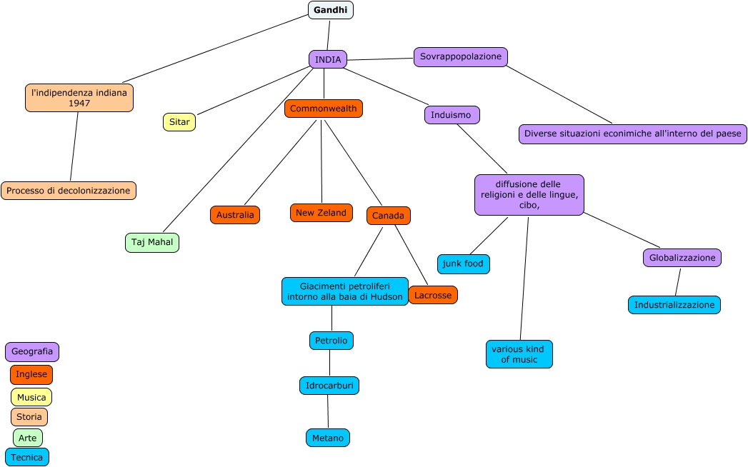
Questa Cmap, creata con IHMC CmapTools, contiene informazioni relative a: mappa pluridisciplinare gr 3, Petrolio ???? Idrocarburi, Commonwealth ???? New Zeland, Giacimenti petroliferi intorno alla baia di Hudson ???? Petrolio, diffusione delle religioni e delle lingue, cibo, ???? various kind of music, Canada ???? Lacrosse, INDIA ???? Sitar, Canada ???? Giacimenti petroliferi intorno alla baia di Hudson, INDIA ???? Taj Mahal, diffusione delle religioni e delle lingue, cibo, ???? Globalizzazione, Gandhi ???? l'indipendenza indiana 1947, Sovrappopolazione ???? Diverse situazioni econimiche all'interno del paese, Commonwealth ???? Australia, l'indipendenza indiana 1947 ???? Processo di decolonizzazione, diffusione delle religioni e delle lingue, cibo, ???? junk food, Idrocarburi ???? Metano, INDIA ???? Commonwealth, INDIA ???? Gandhi, Induismo ???? diffusione delle religioni e delle lingue, cibo,, Commonwealth ???? Canada, Globalizzazione ???? Industrializzazione