WARNING:
JavaScript is turned OFF. None of the links on this concept map will
work until it is reactivated.
If you need help turning JavaScript On, click here.
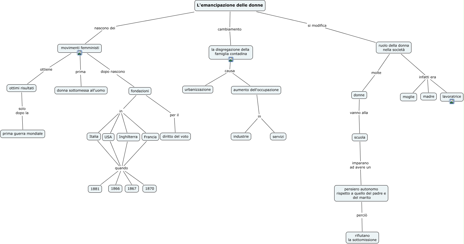
Questa Cmap, creata con IHMC CmapTools, contiene informazioni relative a: L'emancipazione delle donne, pensiero autonomo rispetto a quello del padre e del marito perciò rifiutano la sottomissione, movimenti femministi dopo nascono fondazioni, fondazioni in Italia, Francia quando 1866, Francia quando 1867, fondazioni per il diritto del voto, aumento dell'occupazione in industrie, Inghilterra quando 1866, ruolo della donna nella società molte donne, Inghilterra quando 1870, Italia quando 1867, ottimi risultati solo dopo la prima guerra mondiale, L'emancipazione delle donne cambiamento la disgregazione della famiglia contadina, movimenti femministi ottiene ottimi risultati, aumento dell'occupazione in servizi, Francia quando 1870, la disgregazione della famiglia contadina causa urbanizzazione, ruolo della donna nella società infatti era lavoratrice, L'emancipazione delle donne nascono dei movimenti femministi, Italia quando 1866