Warning:
JavaScript is turned OFF. None of the links on this page will work until it is reactivated.
If you need help turning JavaScript On, click here.
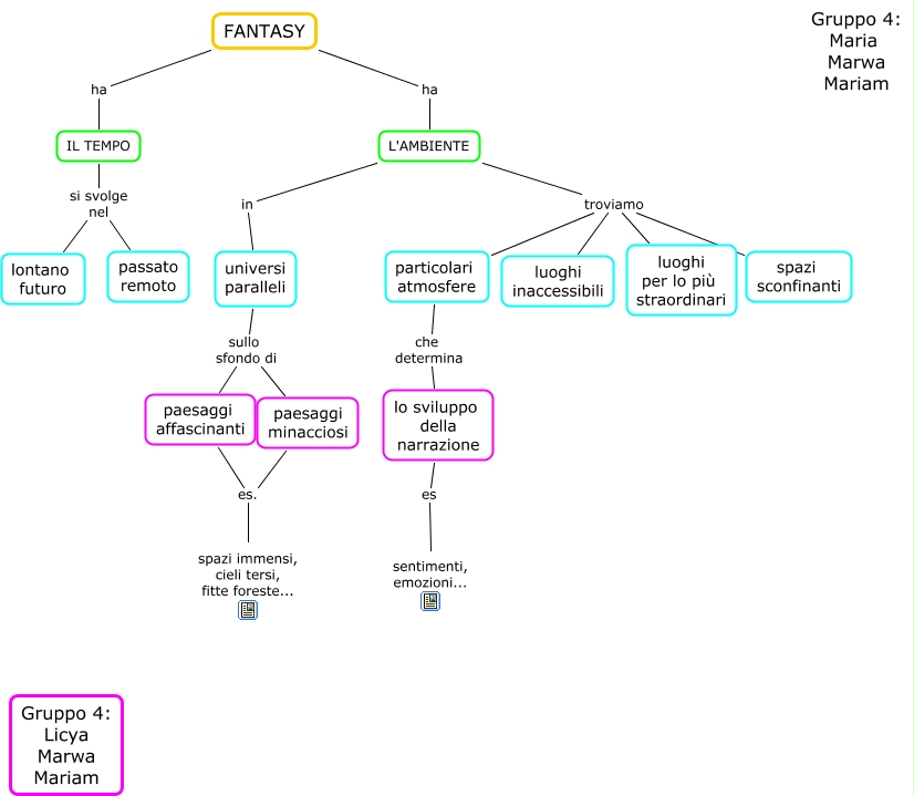
Questa Cmap, creata con IHMC CmapTools, contiene informazioni relative a: Ambiente e Tempo, L'AMBIENTE in universi paralleli, IL TEMPO si svolge nel passato remoto, paesaggi affascinanti es. spazi immensi, cieli tersi, fitte foreste..., FANTASY ha IL TEMPO, universi paralleli sullo sfondo di paesaggi minacciosi, particolari atmosfere che determina lo sviluppo della narrazione, universi paralleli sullo sfondo di paesaggi affascinanti, FANTASY ha L'AMBIENTE, IL TEMPO si svolge nel lontano futuro, L'AMBIENTE troviamo spazi sconfinanti, lo sviluppo della narrazione es sentimenti, emozioni..., L'AMBIENTE troviamo particolari atmosfere, L'AMBIENTE troviamo luoghi per lo più straordinari, paesaggi minacciosi es. spazi immensi, cieli tersi, fitte foreste..., L'AMBIENTE troviamo luoghi inaccessibili