Warning:
JavaScript is turned OFF. None of the links on this page will work until it is reactivated.
If you need help turning JavaScript On, click here.
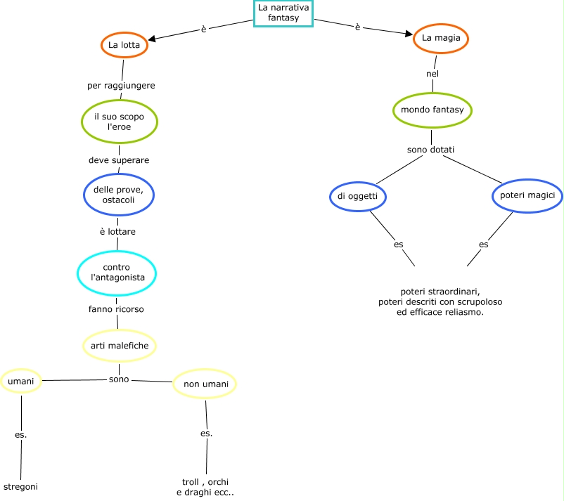
Questa Cmap, creata con IHMC CmapTools, contiene informazioni relative a: Fantasy - Magia e Lotta, non umani es. troll , orchi e draghi ecc.., La magia nel mondo fantasy, contro l'antagonista fanno ricorso arti malefiche, arti malefiche sono non umani, delle prove, ostacoli è lottare contro l'antagonista, umani es. stregoni, La narrativa fantasy è La lotta, La narrativa fantasy è La magia, il suo scopo l'eroe deve superare delle prove, ostacoli, mondo fantasy sono dotati di oggetti, mondo fantasy sono dotati poteri magici, arti malefiche sono umani, poteri straordinari, poteri descriti con scrupoloso ed efficace reliasmo. es poteri magici, poteri straordinari, poteri descriti con scrupoloso ed efficace reliasmo. es di oggetti, La lotta per raggiungere il suo scopo l'eroe