Warning:
JavaScript is turned OFF. None of the links on this page will work until it is reactivated.
If you need help turning JavaScript On, click here.
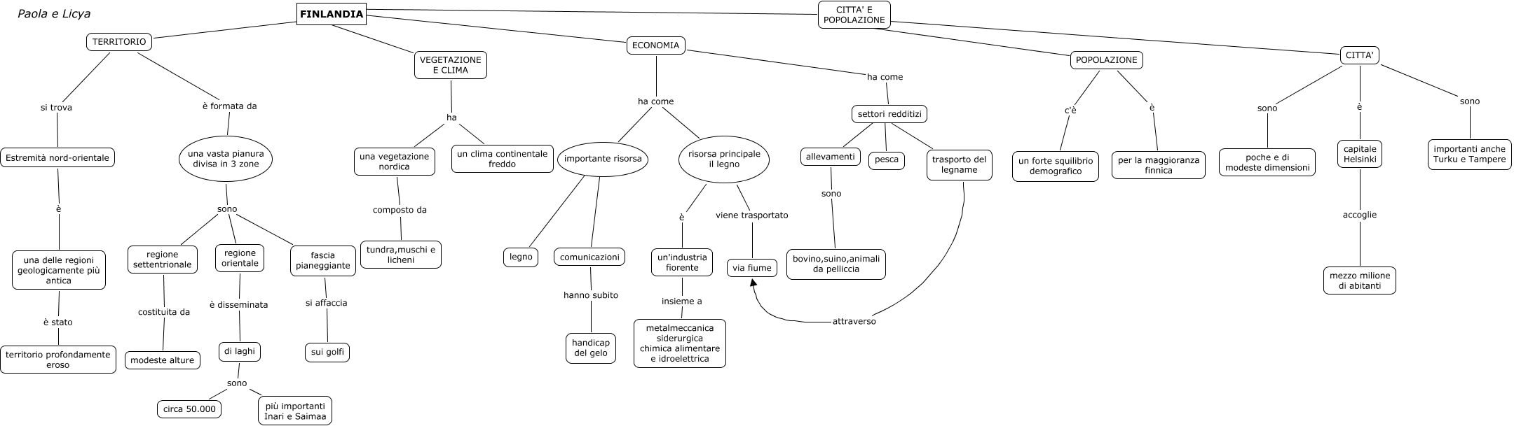
Questa Cmap, creata con IHMC CmapTools, contiene informazioni relative a: Finlandia08, una vegetazione nordica composto da tundra,muschi e licheni, CITTA' sono importanti anche Turku e Tampere, CITTA' E POPOLAZIONE ? POPOLAZIONE, una vasta pianura divisa in 3 zone sono fascia pianeggiante, FINLANDIA ? ECONOMIA, POPOLAZIONE è per la maggioranza finnica, risorsa principale il legno viene trasportato via fiume, trasporto del legname attraverso via fiume, CITTA' E POPOLAZIONE ? CITTA', ECONOMIA ha come settori redditizi, Estremità nord-orientale è una delle regioni geologicamente più antica, allevamenti sono bovino,suino,animali da pelliccia, risorsa principale il legno è un'industria fiorente, una vasta pianura divisa in 3 zone sono regione settentrionale, un'industria fiorente insieme a metalmeccanica siderurgica chimica alimentare e idroelettrica, comunicazioni hanno subito handicap del gelo, POPOLAZIONE c'è un forte squilibrio demografico, VEGETAZIONE E CLIMA ha una vegetazione nordica, importante risorsa ???? comunicazioni, FINLANDIA TERRITORIO