Warning:
JavaScript is turned OFF. None of the links on this page will work until it is reactivated.
If you need help turning JavaScript On, click here.
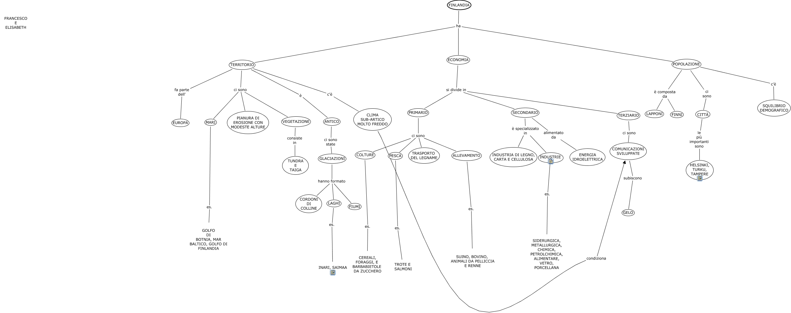
Questa Cmap, creata con IHMC CmapTools, contiene informazioni relative a: Finlandia_pc07, LAGHI es. INARI, SAIMAA, PESCA es. TROTE E SALMONI, TERRITORIO ci sono VEGETAZIONE, VEGETAZIONE consiste in TUNDRA E TAIGA, POPOLAZIONE è composta da LAPPONI, GLACIAZIONI hanno formato CORDONI DI COLLINE, COLTURE es. CEREALI, FORAGGI, E BARBABIETOLE DA ZUCCHERO, SECONDARIO è specializzato in INDUSTRIA DI LEGNO, CARTA E CELLULOSA, FINLANDIA ha ECONOMIA, CITTÀ le più importanti sono HELSINKI, TURKU, TAMPERE, TERRITORIO ci sono MARI, GLACIAZIONI hanno formato FIUMI, FINLANDIA ha TERRITORIO, ECONOMIA si divide in PRIMARIO, PRIMARIO ci sono TRASPORTO DEL LEGNAME, POPOLAZIONE c'è SQUILIBRIO DEMOGRAFICO, TERRITORIO c'è CLIMA SUB-ARTICO MOLTO FREDDO, PRIMARIO ci sono COLTURE, ECONOMIA si divide in SECONDARIO, POPOLAZIONE è composta da FINNI