WARNING:
JavaScript is turned OFF. None of the links on this concept map will
work until it is reactivated.
If you need help turning JavaScript On, click here.
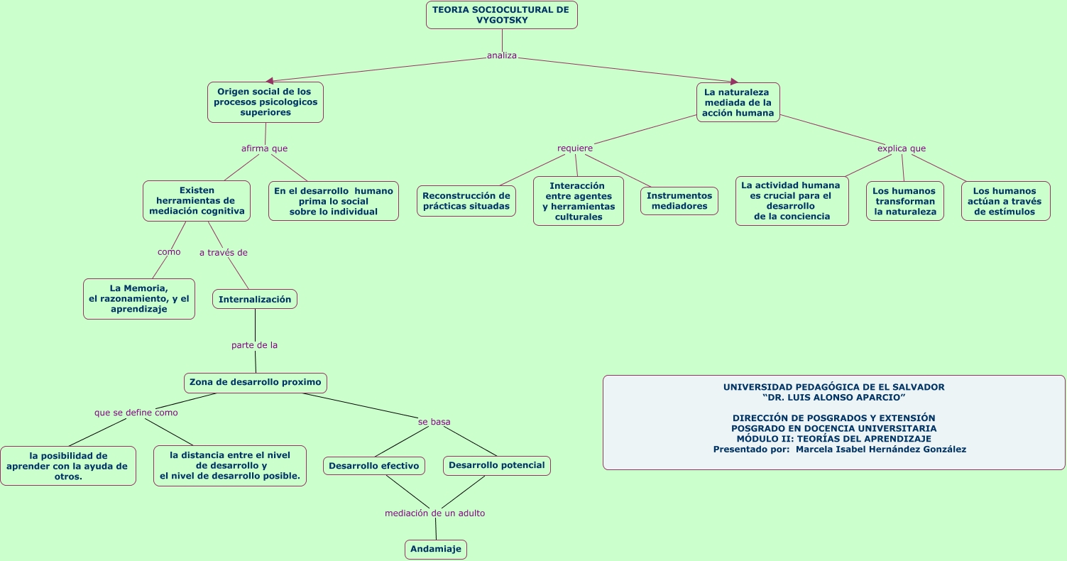
Este Cmap, tiene información relacionada con: Teoría sociocultural de Vygotky, Desarrollo efectivo mediación de un adulto Andamiaje, Zona de desarrollo proximo se basa Desarrollo potencial, Existen herramientas de mediación cognitiva a través de Internalización, Desarrollo potencial mediación de un adulto Andamiaje, Origen social de los procesos psicologicos superiores afirma que Existen herramientas de mediación cognitiva, Zona de desarrollo proximo se basa Desarrollo efectivo, La naturaleza mediada de la acción humana explica que La actividad humana es crucial para el desarrollo de la conciencia, Existen herramientas de mediación cognitiva como La Memoria, el razonamiento, y el aprendizaje, Origen social de los procesos psicologicos superiores afirma que En el desarrollo humano prima lo social sobre lo individual, La naturaleza mediada de la acción humana explica que Los humanos actúan a través de estímulos, Internalización parte de la Zona de desarrollo proximo, La naturaleza mediada de la acción humana requiere Reconstrucción de prácticas situadas, Zona de desarrollo proximo que se define como la distancia entre el nivel de desarrollo y el nivel de desarrollo posible., La naturaleza mediada de la acción humana requiere Interacción entre agentes y herramientas culturales, Zona de desarrollo proximo que se define como la posibilidad de aprender con la ayuda de otros., TEORIA SOCIOCULTURAL DE VYGOTSKY analiza Origen social de los procesos psicologicos superiores, TEORIA SOCIOCULTURAL DE VYGOTSKY analiza La naturaleza mediada de la acción humana, La naturaleza mediada de la acción humana explica que Los humanos transforman la naturaleza, La naturaleza mediada de la acción humana requiere Instrumentos mediadores