Warning:
JavaScript is turned OFF. None of the links on this page will work until it is reactivated.
If you need help turning JavaScript On, click here.
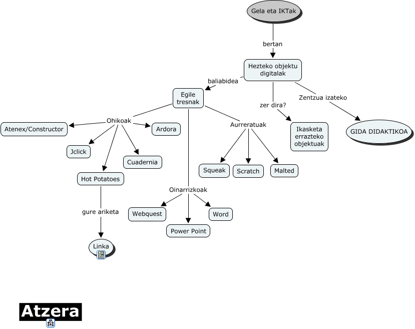
Este Cmap, tiene información relacionada con: gela eta iktak ona, Egile tresnak Ohikoak Hot Potatoes, Gela eta IKTak bertan Hezteko objektu digitalak, Egile tresnak Oinarrizkoak Word, Egile tresnak Aurreratuak Malted, Hot Potatoes gure ariketa Linka, Egile tresnak Ohikoak Atenex/Constructor, Hezteko objektu digitalak Zentzua izateko GIDA DIDAKTIKOA, Egile tresnak Aurreratuak Squeak, Hezteko objektu digitalak zer dira? Ikasketa errazteko objektuak, Egile tresnak Aurreratuak Scratch, Egile tresnak Ohikoak Cuadernia, Egile tresnak Ohikoak Jclick, Egile tresnak Oinarrizkoak Webquest, Egile tresnak Ohikoak Ardora, Hezteko objektu digitalak baliabidea Egile tresnak, Egile tresnak Oinarrizkoak Power Point