Warning:
JavaScript is turned OFF. None of the links on this page will work until it is reactivated.
If you need help turning JavaScript On, click here.
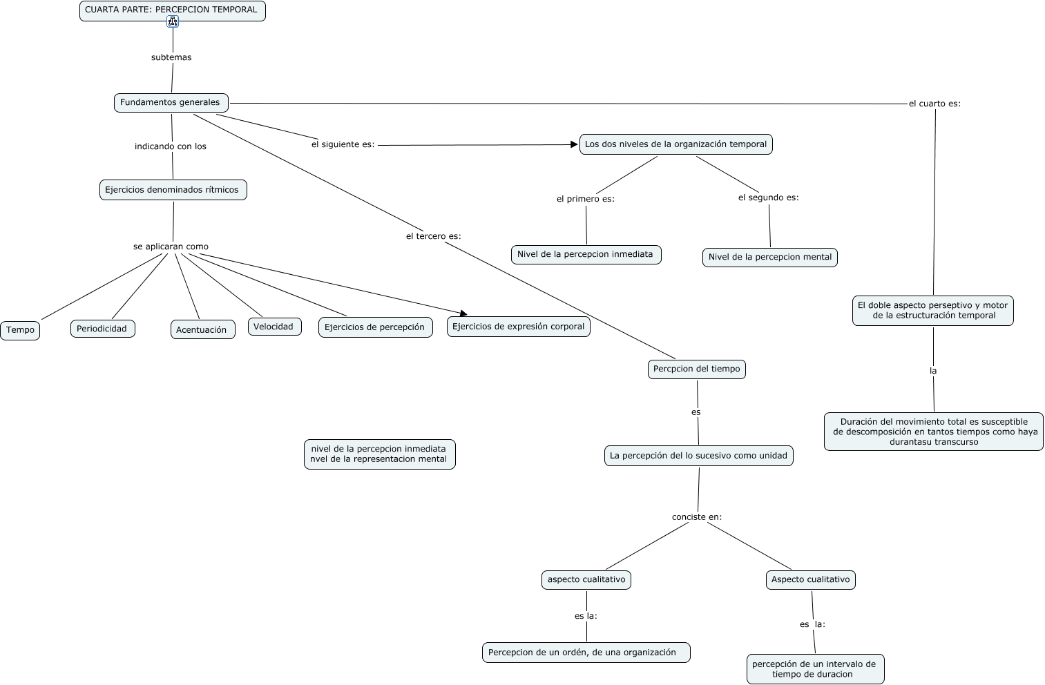
Este Cmap, tiene información relacionada con: CAPITULO 4, Percpcion del tiempo es La percepción del lo sucesivo como unidad, Los dos niveles de la organización temporal el segundo es: Nivel de la percepcion mental, La percepción del lo sucesivo como unidad conciste en: Aspecto cualitativo, Fundamentos generales el tercero es: Percpcion del tiempo, Los dos niveles de la organización temporal el primero es: Nivel de la percepcion inmediata, Fundamentos generales el siguiente es: Los dos niveles de la organización temporal, Ejercicios denominados rítmicos se aplicaran como Ejercicios de percepción, aspecto cualitativo es la: Percepcion de un ordén, de una organización, La percepción del lo sucesivo como unidad conciste en: aspecto cualitativo, Ejercicios denominados rítmicos se aplicaran como Periodicidad, CUARTA PARTE: PERCEPCION TEMPORAL subtemas Fundamentos generales, Ejercicios denominados rítmicos se aplicaran como Velocidad, El doble aspecto perseptivo y motor de la estructuración temporal la Duración del movimiento total es susceptible de descomposición en tantos tiempos como haya durantasu transcurso, Ejercicios denominados rítmicos se aplicaran como Tempo, Aspecto cualitativo es la: percepción de un intervalo de tiempo de duracion, Fundamentos generales el cuarto es: El doble aspecto perseptivo y motor de la estructuración temporal, Ejercicios denominados rítmicos se aplicaran como Acentuación, Ejercicios denominados rítmicos se aplicaran como Ejercicios de expresión corporal, Fundamentos generales indicando con los Ejercicios denominados rítmicos