Warning:
JavaScript is turned OFF. None of the links on this page will work until it is reactivated.
If you need help turning JavaScript On, click here.
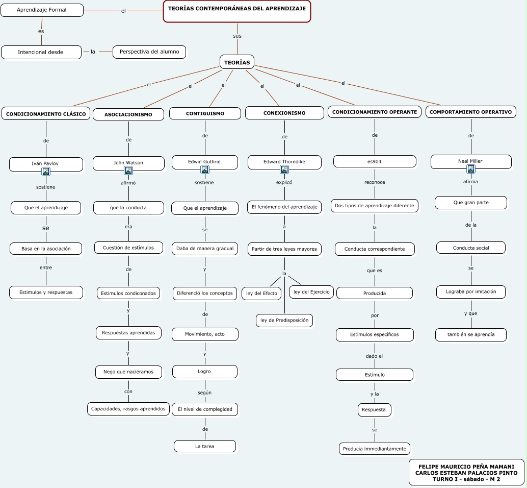
Este Cmap, tiene información relacionada con: Aprendizaje, Partir de tres leyes mayores la ley del Ejercicio, Partir de tres leyes mayores la ley de Predisposición, Basa en la asociación entre Estimulos y respuestas, TEORÍAS CONTEMPORÁNEAS DEL APRENDIZAJE el Aprendizaje Formal, es904 reconoce Dos tipos de aprendizaje diferente, Respuesta se Producía immediantamente, Lograba por imitación y que también se aprendía, Intencional desde la Perspectiva del alumno, TEORÍAS el CONEXIONISMO, Daba de manera gradual y Diferenció los conceptos, TEORÍAS CONTEMPORÁNEAS DEL APRENDIZAJE sus TEORÍAS, Dos tipos de aprendizaje diferente la Conducta correspondiente, El nivel de complegidad de La tarea, COMPORTAMIENTO OPERATIVO de Neal Miller, Estímulos específicos dado el Estímulo, Que el aprendizaje se Basa en la asociación, El fenómeno del aprendizaje a Partir de tres leyes mayores, Que gran parte de la Conducta social, Iván Pavlov sostiene Que el aprendizaje, TEORÍAS el COMPORTAMIENTO OPERATIVO