WARNING:
JavaScript is turned OFF. None of the links on this concept map will
work until it is reactivated.
If you need help turning JavaScript On, click here.
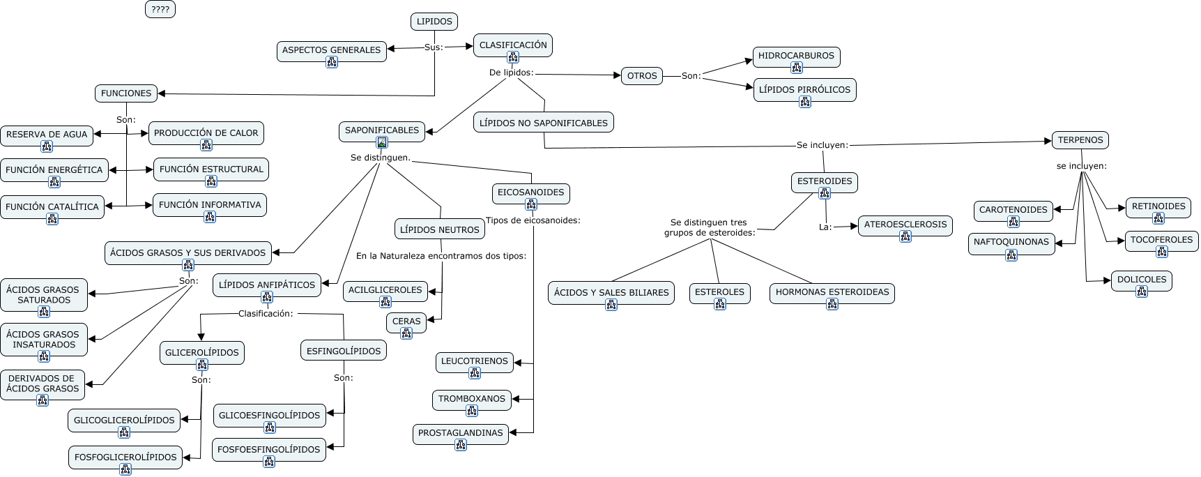
Este Cmap, tiene información relacionada con: LIPIDOS, LIPIDOS Sus: CLASIFICACIÓN, ÁCIDOS GRASOS Y SUS DERIVADOS Son: ÁCIDOS GRASOS SATURADOS, EICOSANOIDES Tipos de eicosanoides: TROMBOXANOS, FUNCIONES Son: RESERVA DE AGUA, TERPENOS se incluyen: CAROTENOIDES, LÍPIDOS NO SAPONIFICABLES Se incluyen: ESTEROIDES, TERPENOS se incluyen: NAFTOQUINONAS, ÁCIDOS GRASOS Y SUS DERIVADOS Son: DERIVADOS DE ÁCIDOS GRASOS, LÍPIDOS NEUTROS En la Naturaleza encontramos dos tipos: CERAS, TERPENOS se incluyen: DOLICOLES, FUNCIONES Son: FUNCIÓN CATALÍTICA, GLICEROLÍPIDOS Son: GLICOGLICEROLÍPIDOS, ÁCIDOS GRASOS Y SUS DERIVADOS Son: ÁCIDOS GRASOS INSATURADOS, ESTEROIDES La: ATEROESCLEROSIS, LÍPIDOS ANFIPÁTICOS Clasificación: ESFINGOLÍPIDOS, OTROS Son: HIDROCARBUROS, TERPENOS se incluyen: TOCOFEROLES, SAPONIFICABLES Se distinguen. LÍPIDOS ANFIPÁTICOS, EICOSANOIDES Tipos de eicosanoides: LEUCOTRIENOS, SAPONIFICABLES Se distinguen. EICOSANOIDES