Warning:
JavaScript is turned OFF. None of the links on this page will work until it is reactivated.
If you need help turning JavaScript On, click here.
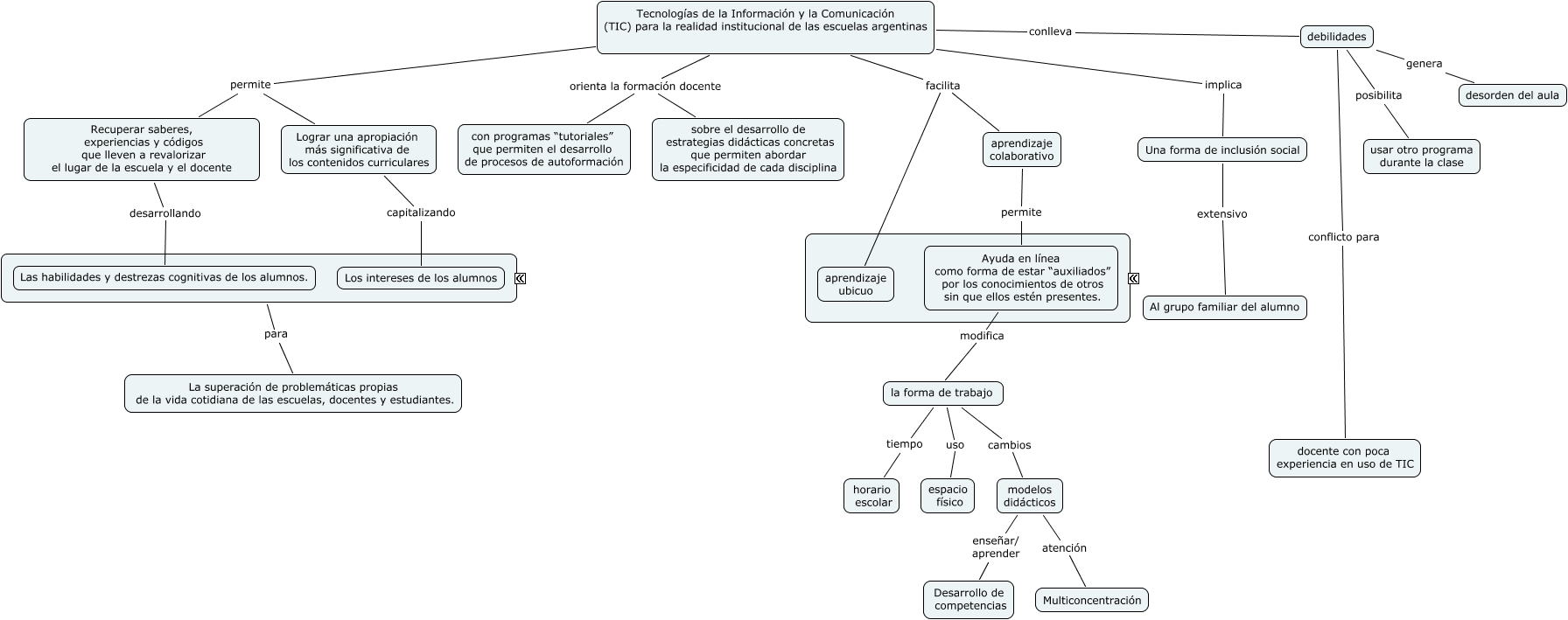
Este Cmap, tiene información relacionada con: TICRODRIGUEZALIC, Recuperar saberes, experiencias y códigos que lleven a revalorizar el lugar de la escuela y el docente desarrollando Las habilidades y destrezas cognitivas de los alumnos., Tecnologías de la Información y la Comunicación (TIC) para la realidad institucional de las escuelas argentinas orienta la formación docente con programas “tutoriales” que permiten el desarrollo de procesos de autoformación, la forma de trabajo tiempo horario escolar, debilidades posibilita usar otro programa durante la clase, Una forma de inclusión social extensivo Al grupo familiar del alumno, Tecnologías de la Información y la Comunicación (TIC) para la realidad institucional de las escuelas argentinas permite Recuperar saberes, experiencias y códigos que lleven a revalorizar el lugar de la escuela y el docente, Tecnologías de la Información y la Comunicación (TIC) para la realidad institucional de las escuelas argentinas permite Lograr una apropiación más significativa de los contenidos curriculares, Tecnologías de la Información y la Comunicación (TIC) para la realidad institucional de las escuelas argentinas orienta la formación docente sobre el desarrollo de estrategias didácticas concretas que permiten abordar la especificidad de cada disciplina, Ayuda en línea como forma de estar “auxiliados” por los conocimientos de otros sin que ellos estén presentes. modifica la forma de trabajo, debilidades conflicto para docente con poca experiencia en uso de TIC, modelos didácticos enseñar/ aprender Desarrollo de competencias, aprendizaje colaborativo permite Ayuda en línea como forma de estar “auxiliados” por los conocimientos de otros sin que ellos estén presentes., Tecnologías de la Información y la Comunicación (TIC) para la realidad institucional de las escuelas argentinas facilita aprendizaje ubicuo, Lograr una apropiación más significativa de los contenidos curriculares capitalizando Los intereses de los alumnos, la forma de trabajo uso espacio físico, Tecnologías de la Información y la Comunicación (TIC) para la realidad institucional de las escuelas argentinas conlleva debilidades, modelos didácticos atención Multiconcentración, Tecnologías de la Información y la Comunicación (TIC) para la realidad institucional de las escuelas argentinas implica Una forma de inclusión social, debilidades genera desorden del aula, Tecnologías de la Información y la Comunicación (TIC) para la realidad institucional de las escuelas argentinas facilita aprendizaje colaborativo