Warning:
JavaScript is turned OFF. None of the links on this page will work until it is reactivated.
If you need help turning JavaScript On, click here.
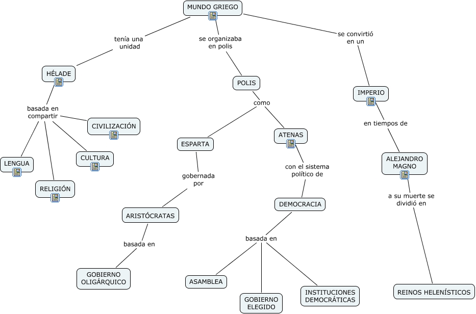
Este Cmap, tiene información relacionada con: GRECIA, POLIS como ATENAS, ALEJANDRO MAGNO a su muerte se dividió en REINOS HELENÍSTICOS, MUNDO GRIEGO se organizaba en polis POLIS, HÉLADE basada en compartir CIVILIZACIÓN, ATENAS con el sistema político de DEMOCRACIA, MUNDO GRIEGO se convirtió en un IMPERIO, DEMOCRACIA basada en ASAMBLEA, ESPARTA gobernada por ARISTÓCRATAS, MUNDO GRIEGO tenía una unidad HÉLADE, DEMOCRACIA basada en INSTITUCIONES DEMOCRÁTICAS, HÉLADE basada en compartir LENGUA, DEMOCRACIA basada en GOBIERNO ELEGIDO, ARISTÓCRATAS basada en GOBIERNO OLIGÁRQUICO, HÉLADE basada en compartir RELIGIÓN, HÉLADE basada en compartir CULTURA, IMPERIO en tiempos de ALEJANDRO MAGNO, POLIS como ESPARTA