Warning:
JavaScript is turned OFF. None of the links on this page will work until it is reactivated.
If you need help turning JavaScript On, click here.
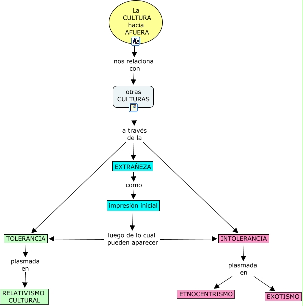
Este Cmap, tiene información relacionada con: cultura-af, INTOLERANCIA plasmada en EXOTISMO, otras CULTURAS a través de la TOLERANCIA, INTOLERANCIA plasmada en ETNOCENTRISMO, La CULTURA hacia AFUERA nos relaciona con otras CULTURAS, TOLERANCIA plasmada en RELATIVISMO CULTURAL, otras CULTURAS a través de la EXTRAÑEZA, impresión inicial luego de lo cual pueden aparecer INTOLERANCIA, otras CULTURAS a través de la INTOLERANCIA, EXTRAÑEZA como impresión inicial, impresión inicial luego de lo cual pueden aparecer TOLERANCIA