Warning:
JavaScript is turned OFF. None of the links on this page will work until it is reactivated.
If you need help turning JavaScript On, click here.
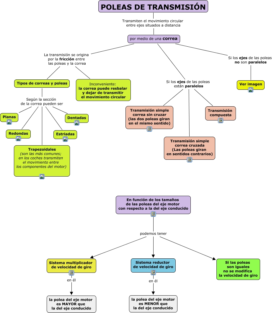
Este Cmap, tiene información relacionada con: Poleas de transmision, por medio de una correa Si los ejes de las poleas están paralelos Transmisión compuesta, Sistema reductor de velocidad de giro en él la polea del eje motor es MENOR que la del eje conducido, por medio de una correa La transmisión se origina por la fricción entre las poleas y la correa Tipos de correas y poleas, En función de los tamaños de las poleas del eje motor con respecto a la del eje conducido podemos tener Si las poleas son iguales no se modifica la velocidad de giro, Tipos de correas y poleas Según la sección de la correa pueden ser Estriadas, por medio de una correa Si los ejes de las poleas están paralelos Transmisión simple correa cruzada (Las poleas giran en sentidos contrarios), por medio de una correa La transmisión se origina por la fricción entre las poleas y la correa Inconveniente: la correa puede resbalar y dejar de transmitir el movimiento circular, Tipos de correas y poleas Según la sección de la correa pueden ser Trapezoidales (son las más comunes; en los coches transmiten el movimiento entre los componentes del motor), por medio de una correa Si los ejes de las poleas están paralelos Transmisión simple correa sin cruzar (las dos poleas giran en el mismo sentido), Sistema multiplicador de velocidad de giro en él la polea del eje motor es MAYOR que la del eje conducido, Tipos de correas y poleas Según la sección de la correa pueden ser Dentadas, En función de los tamaños de las poleas del eje motor con respecto a la del eje conducido podemos tener Sistema reductor de velocidad de giro, por medio de una correa Si los ejes de las poleas no son paralelos Ver imagen, Tipos de correas y poleas Según la sección de la correa pueden ser Planas, En función de los tamaños de las poleas del eje motor con respecto a la del eje conducido podemos tener Sistema multiplicador de velocidad de giro, Tipos de correas y poleas Según la sección de la correa pueden ser Redondas