Warning:
JavaScript is turned OFF. None of the links on this page will work until it is reactivated.
If you need help turning JavaScript On, click here.
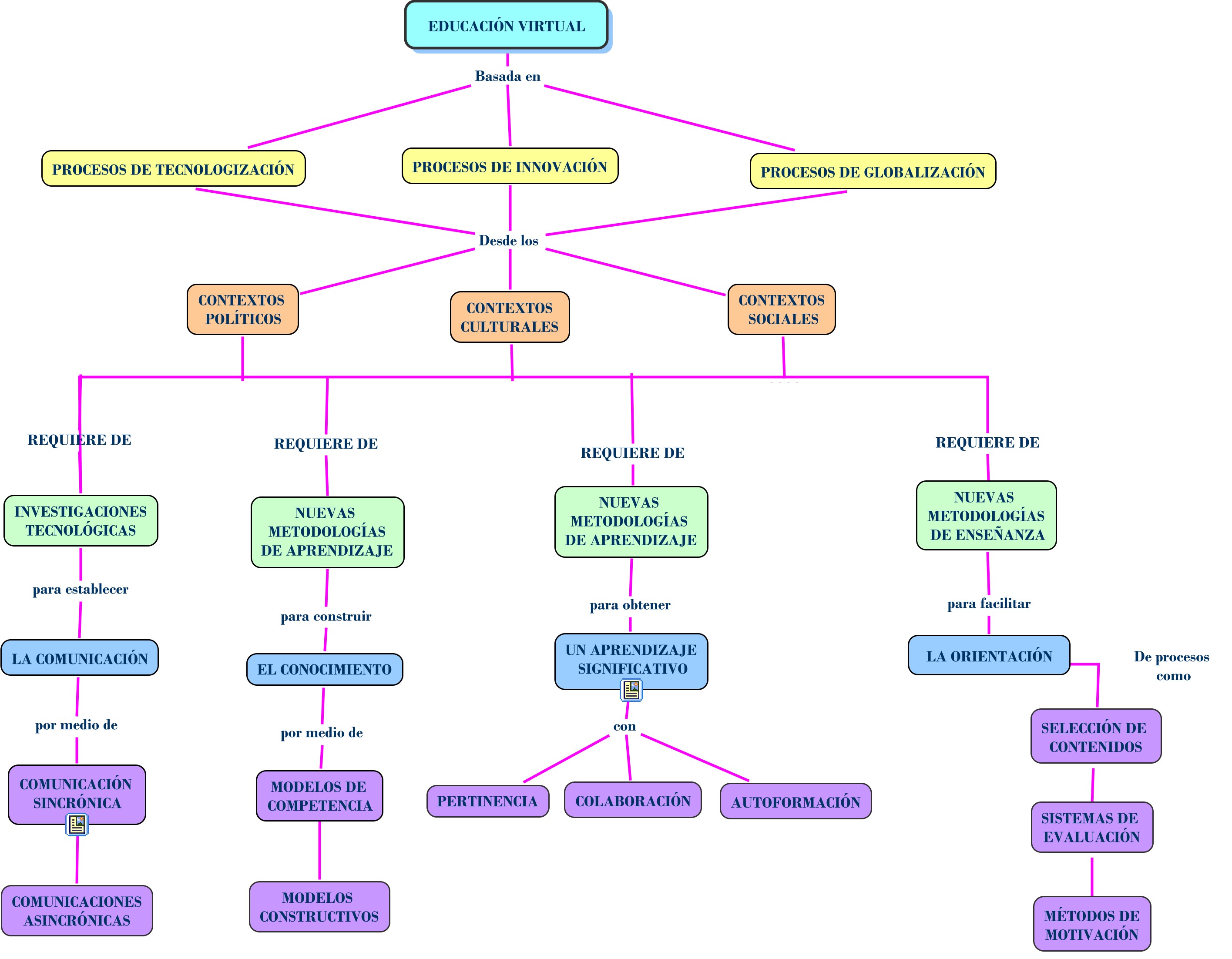
Este Cmap, tiene información relacionada con: Aula sin paredes1, Red Internet que Posibilita la construcción de un nuevo espacio social, Espacio Social para La interacción, memorización y entretenimiento, Algunas universidades ya han comenzado a desarrollar sistemas de telenseñanza o campus virtuales y Desarrollar programas de teleformación, Aulas Sin Paredes es Representacional Distal Multisincrónico, Aulas Sin Paredes cuyo Exponente actual, EDUCACION VIRTUAL o Aulas Sin Paredes, Desarrollar procesos educativos complementarios a los entornos reales en donde Los estudiantes deben aprender a manejar nuevos instrumentos y crear materiales educativos, Exponente actual es la Red Internet, Aulas Sin Paredes es un Espacio Social, La interacción, memorización y entretenimiento en el cual Las escuelas y universidades están tardando en adaptarse, Todavía no hay escenarios específicamente diseñados para la educación o son muy pocos pero Algunas universidades ya han comenzado a desarrollar sistemas de telenseñanza o campus virtuales, No se limitan a ser medios de información y comunicación allí Los materiales educativos cambian por completo, Redes educativas virtuales para Desarrollar procesos educativos complementarios a los entornos reales, Representacional Distal Multisincrónico y No se limitan a ser medios de información y comunicación, Las escuelas y universidades están tardando en adaptarse y donde Todavía no hay escenarios específicamente diseñados para la educación o son muy pocos, Los materiales educativos cambian por completo y Los estudiantes deben aprender a manejar nuevos instrumentos y crear materiales educativos, Posibilita la construcción de un nuevo espacio social mediante Redes educativas virtuales