Warning:
JavaScript is turned OFF. None of the links on this page will work until it is reactivated.
If you need help turning JavaScript On, click here.
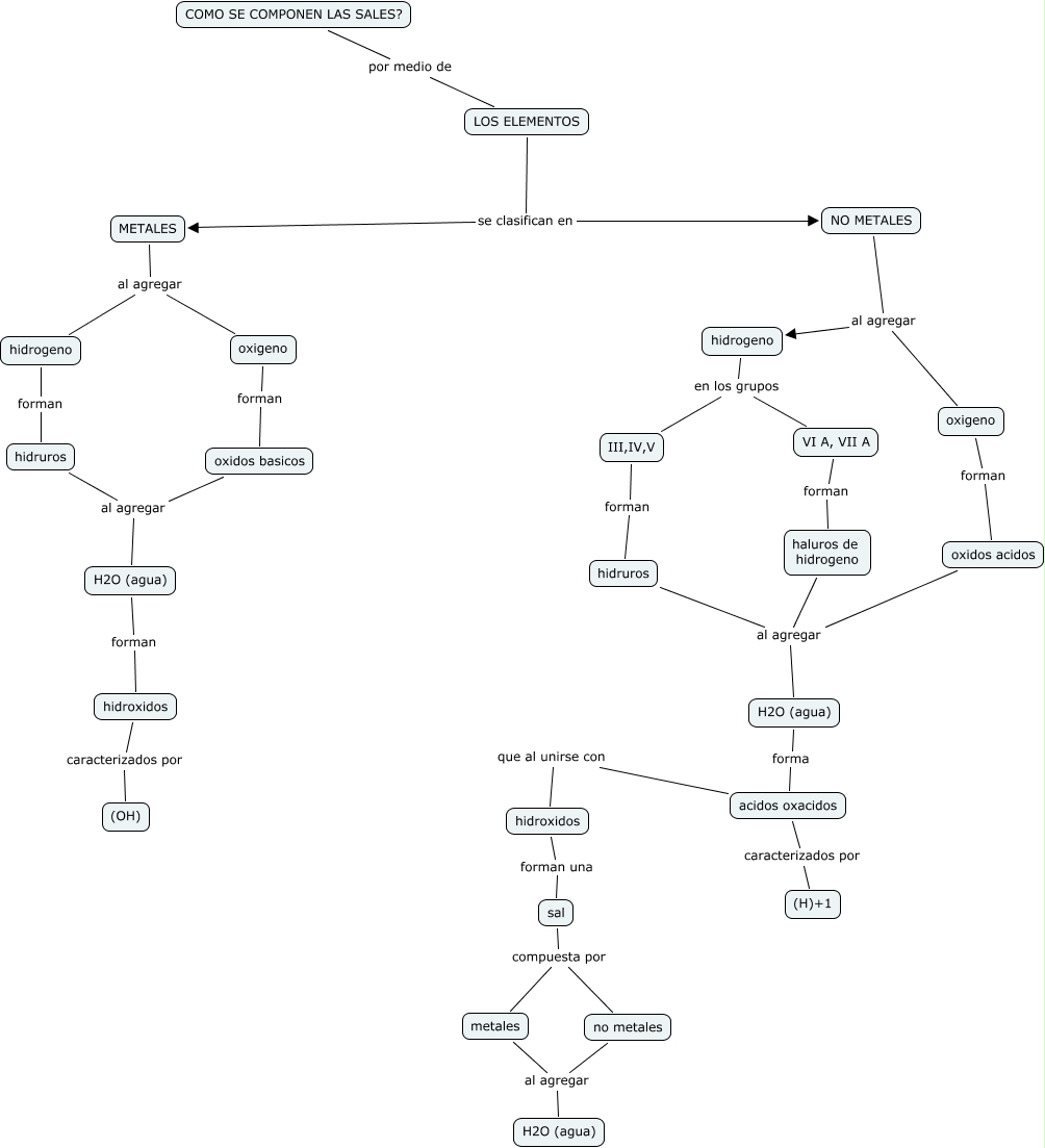
Este Cmap, tiene información relacionada con: paola, VI A, VII A forman haluros de hidrogeno, oxidos basicos al agregar H2O (agua), NO METALES al agregar hidrogeno, LOS ELEMENTOS se clasifican en NO METALES, H2O (agua) forma acidos oxacidos, III,IV,V forman hidruros, hidruros al agregar H2O (agua), hidrogeno en los grupos VI A, VII A, H2O (agua) forman hidroxidos, acidos oxacidos que al unirse con hidroxidos, hidrogeno forman hidruros, METALES al agregar oxigeno, NO METALES al agregar oxigeno, no metales al agregar H2O (agua), sal compuesta por metales, hidroxidos forman una sal, sal compuesta por no metales, oxigeno forman oxidos acidos, oxigeno forman oxidos basicos, metales al agregar H2O (agua)