Warning:
JavaScript is turned OFF. None of the links on this page will work until it is reactivated.
If you need help turning JavaScript On, click here.
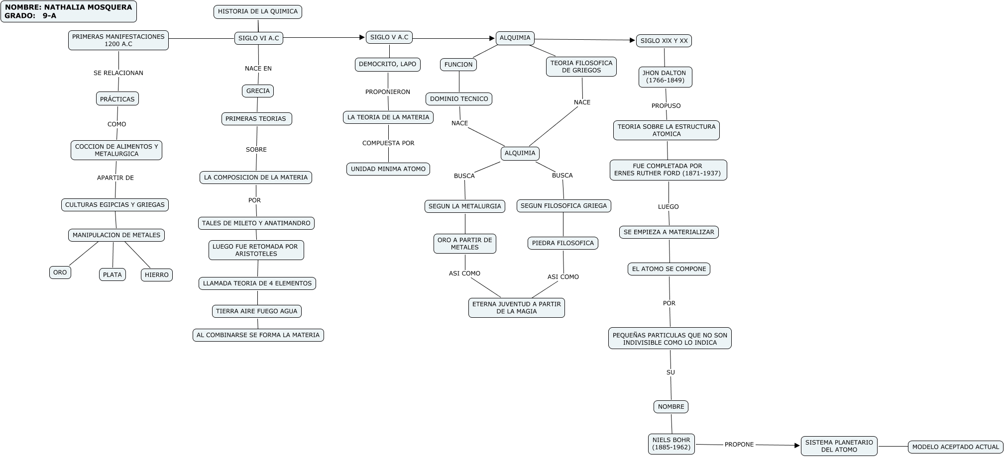
Este Cmap, tiene información relacionada con: NATHALIA MOSQUERA-HISTORIA DE LA QUIMICA, PRIMERAS TEORIAS SOBRE LA COMPOSICION DE LA MATERIA, NOMBRE ???? NIELS BOHR (1885-1962), SIGLO VI A.C ???? SIGLO V A.C, EL ATOMO SE COMPONE POR PEQUEÑAS PARTICULAS QUE NO SON INDIVISIBLE COMO LO INDICA, LA COMPOSICION DE LA MATERIA POR TALES DE MILETO Y ANATIMANDRO, LUEGO FUE RETOMADA POR ARISTOTELES ???? LLAMADA TEORIA DE 4 ELEMENTOS, SIGLO V A.C ???? DEMOCRITO, LAPO, SIGLO V A.C ???? ALQUIMIA, FUNCION ???? ALQUIMIA, ALQUIMIA BUSCA SEGUN LA METALURGIA, ORO A PARTIR DE METALES ASI COMO ETERNA JUVENTUD A PARTIR DE LA MAGIA, MANIPULACION DE METALES ???? HIERRO, CULTURAS EGIPCIAS Y GRIEGAS ???? MANIPULACION DE METALES, SE EMPIEZA A MATERIALIZAR ???? EL ATOMO SE COMPONE, TIERRA AIRE FUEGO AGUA ???? AL COMBINARSE SE FORMA LA MATERIA, COCCION DE ALIMENTOS Y METALURGICA APARTIR DE CULTURAS EGIPCIAS Y GRIEGAS, HISTORIA DE LA QUIMICA ???? SIGLO VI A.C, SIGLO VI A.C ???? PRIMERAS MANIFESTACIONES 1200 A.C, MANIPULACION DE METALES ???? ORO, ALQUIMIA ???? SIGLO XlX Y XX