Warning:
JavaScript is turned OFF. None of the links on this page will work until it is reactivated.
If you need help turning JavaScript On, click here.
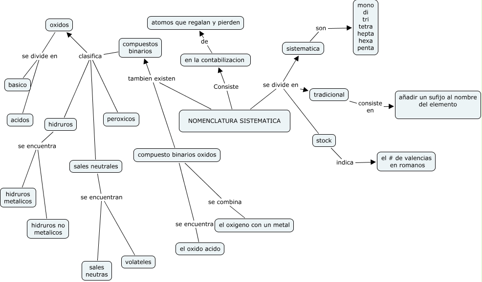
Este Cmap, tiene información relacionada con: nomenclatura inorganica paula obando 10c, tradicional consiste en añadir un sufijo al nombre del elemento, hidruros se encuentra hidruros metalicos, oxidos se divide en basico, NOMENCLATURA SISTEMATICA se divide en tradicional, hidruros se encuentra hidruros no metalicos, sistematica son mono di tri tetra hepta hexa penta, NOMENCLATURA SISTEMATICA tambien existen compuesto binarios oxidos, compuestos binarios clasifica sales neutrales, NOMENCLATURA SISTEMATICA tambien existen compuestos binarios, compuestos binarios clasifica hidruros, NOMENCLATURA SISTEMATICA se divide en stock, compuesto binarios oxidos se combina el oxigeno con un metal, sales neutrales se encuentran sales neutras, NOMENCLATURA SISTEMATICA se divide en sistematica, NOMENCLATURA SISTEMATICA Consiste en la contabilizacion, compuesto binarios oxidos se encuentra el oxido acido, stock indica el # de valencias en romanos, sales neutrales se encuentran volateles, en la contabilizacion de atomos que regalan y pierden, compuestos binarios clasifica oxidos