Warning:
JavaScript is turned OFF. None of the links on this page will work until it is reactivated.
If you need help turning JavaScript On, click here.
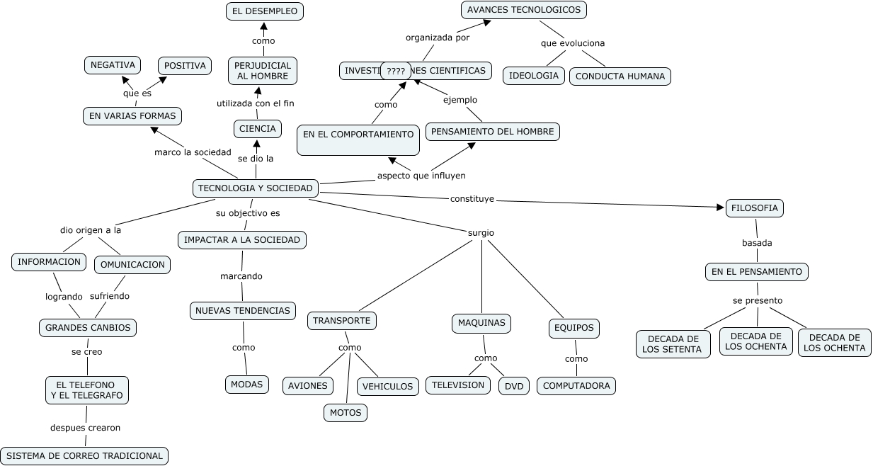
Este Cmap, tiene información relacionada con: TECNOLODIA Y SOCIEDAD .... ERIKA TORRES BERMUDEZ, PERJUDICIAL AL HOMBRE como EL DESEMPLEO, CIENCIA utilizada con el fin PERJUDICIAL AL HOMBRE, TRANSPORTE como AVIONES, EN VARIAS FORMAS que es POSITIVA, MAQUINAS como TELEVISION, EQUIPOS como COMPUTADORA, TECNOLOGIA Y SOCIEDAD dio origen a la OMUNICACION, OMUNICACION sufriendo GRANDES CANBIOS, TECNOLOGIA Y SOCIEDAD constituye FILOSOFIA, TECNOLOGIA Y SOCIEDAD se dio la CIENCIA, GRANDES CANBIOS se creo EL TELEFONO Y EL TELEGRAFO, TECNOLOGIA Y SOCIEDAD marco la sociedad EN VARIAS FORMAS, IMPACTAR A LA SOCIEDAD marcando NUEVAS TENDENCIAS, TECNOLOGIA Y SOCIEDAD dio origen a la INFORMACION, MAQUINAS como DVD, INVESTIGACIONES CIENTIFICAS organizada por AVANCES TECNOLOGICOS, TECNOLOGIA Y SOCIEDAD su objectivo es IMPACTAR A LA SOCIEDAD, TECNOLOGIA Y SOCIEDAD aspecto que influyen PENSAMIENTO DEL HOMBRE, EL TELEFONO Y EL TELEGRAFO despues crearon SISTEMA DE CORREO TRADICIONAL, TRANSPORTE como MOTOS