Warning:
JavaScript is turned OFF. None of the links on this page will work until it is reactivated.
If you need help turning JavaScript On, click here.
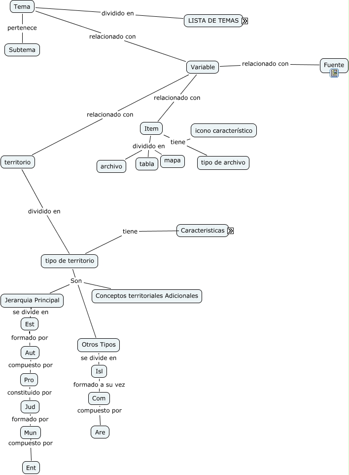
Este Cmap, tiene información relacionada con: POBLACIÓN DE ESPAÑA, territorio relacionado con Variable, Lista de temas incluye Sexo, Lista de temas incluye Tamaño de población, Item dividido en mapa, Jerarquia Principal se divide en Est, caracteristicas de tipo Politicas, Lista de temas incluye Movimiento natural, Lista de temas incluye Extranjeros, Lista de temas incluye Evolución de la población, Otros Tipos se divide en Isl, Pro constituido por Jud, caracteristicas de tipo Geográficas, tipo de territorio Son Otros Tipos, Lista de temas incluye Lugar de nacimiento, tipo de territorio tiene caracteristicas, Lista de temas incluye Listas de territorios, Aut Est, Variable relacionado con Fuente, Jud formado por Mun, Tema pertenece Subtema