Warning:
JavaScript is turned OFF. None of the links on this page will work until it is reactivated.
If you need help turning JavaScript On, click here.
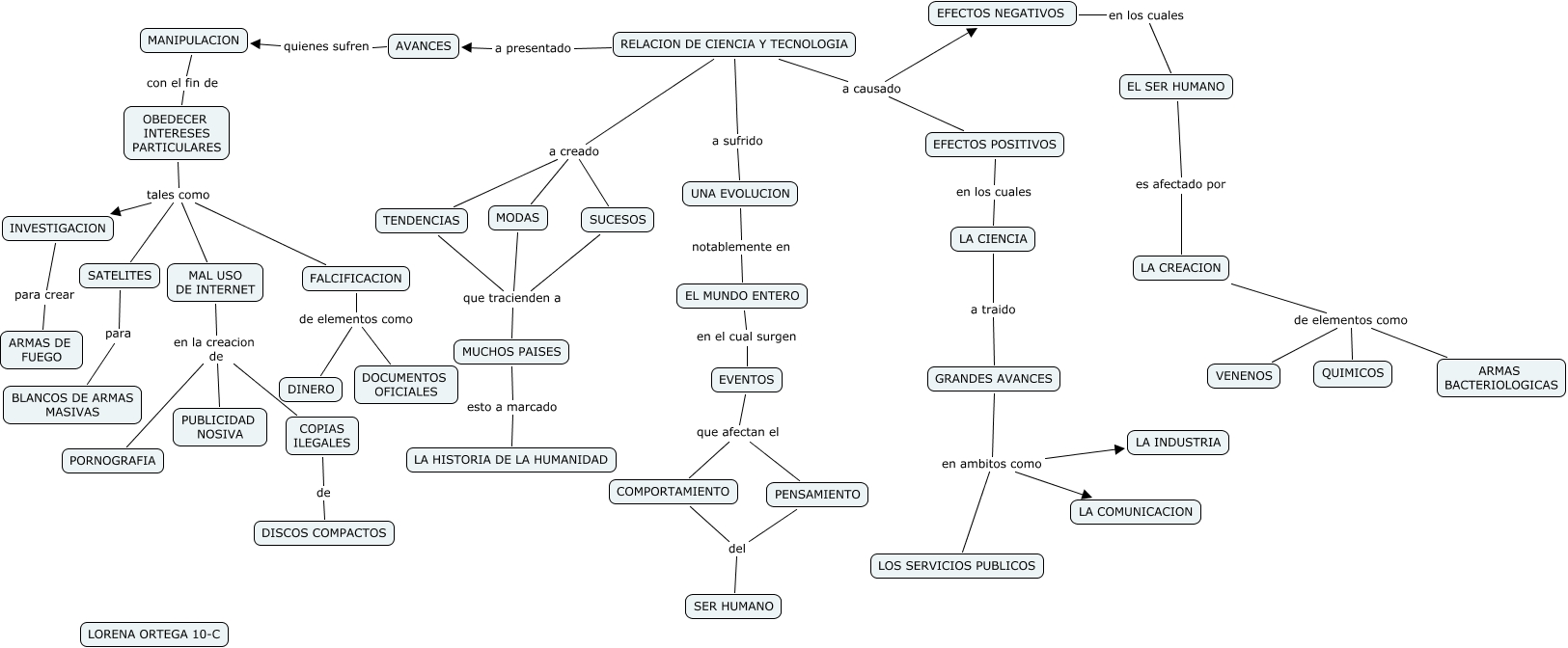
Este Cmap, tiene información relacionada con: CIENCIA Y TECNOLOGIA -LORENA ORTEGA, OBEDECER INTERESES PARTICULARES tales como SATELITES, LA CREACION de elementos como ARMAS BACTERIOLOGICAS, AVANCES quienes sufren MANIPULACION, LA CREACION de elementos como QUIMICOS, EFECTOS POSITIVOS en los cuales LA CIENCIA, SATELITES para BLANCOS DE ARMAS MASIVAS, MAL USO DE INTERNET en la creacion de PUBLICIDAD NOSIVA, INVESTIGACION para crear ARMAS DE FUEGO, RELACION DE CIENCIA Y TECNOLOGIA a creado TENDENCIAS, MANIPULACION con el fin de OBEDECER INTERESES PARTICULARES, PENSAMIENTO del SER HUMANO, COPIAS ILEGALES de DISCOS COMPACTOS, UNA EVOLUCION notablemente en EL MUNDO ENTERO, GRANDES AVANCES en ambitos como LOS SERVICIOS PUBLICOS, RELACION DE CIENCIA Y TECNOLOGIA a causado EFECTOS POSITIVOS, SUCESOS que tracienden a MUCHOS PAISES, OBEDECER INTERESES PARTICULARES tales como INVESTIGACION, GRANDES AVANCES en ambitos como LA COMUNICACION, OBEDECER INTERESES PARTICULARES tales como FALCIFICACION, MODAS que tracienden a MUCHOS PAISES